1.消息称德州仪器4月1日起再涨价,最高达85%
2.威胁HBM生产!三星电子工会逼迫员工投票罢工:不参加就拉黑
3.全球11家半导体公司上季度净利润暴增77%至1011亿美元,创历史新高
4.发改委“点名”、原材价格大涨,六氟化钨搅动全球半导体格局重塑
5.安世半导体(中国):12英寸晶圆双极分立器件小批量量产
6.半导体恐“断气”,全球第二生产国停供
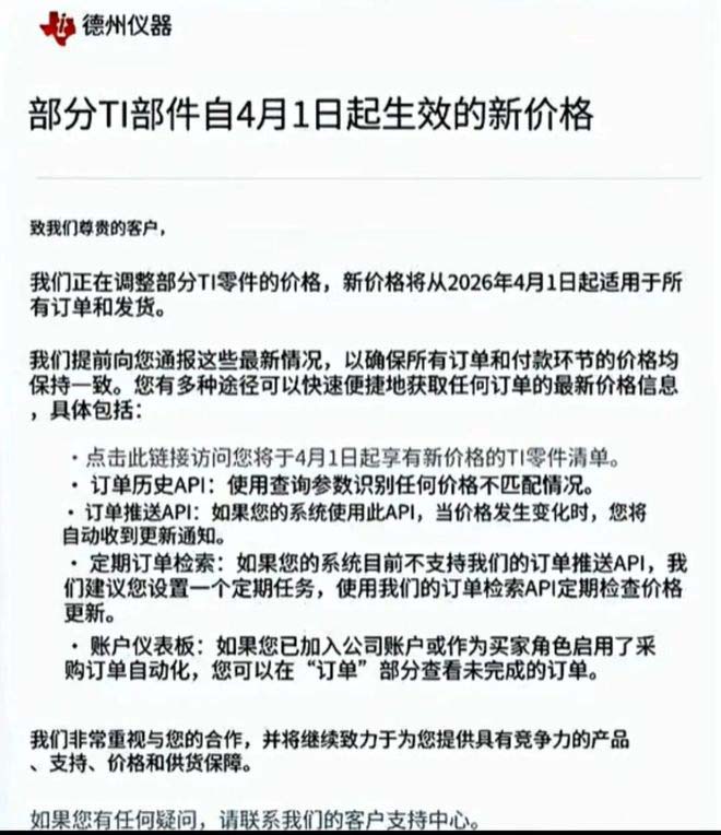
1.消息称德州仪器4月1日起再涨价,最高达85%
据报道,电子元件供应链人士透露,德州仪器(TI)从4月1日起提高部分半导体产品的价格。
消息人士称,新价格已在公司内部定价系统中设定。预计此次价格调整将同时适用于直接客户和通过分销渠道采购的企业。
此次价格调整可能会影响德州仪器的部分模拟和嵌入式产品线。一些分销商表示,价格上涨幅度可能在15%到85%之间,覆盖数字隔离器、电源管理IC等核心产品,具体取决于器件和产品系列。

知情人士还透露,德州仪器的销售团队已开始为部分分销商客户准备通知。包含更新后价格信息的电子邮件可能会在3月初发出。
业内人士指出,人工智能服务器、电动汽车和工业设备的需求持续支撑着模拟和电源管理芯片的市场。像德州仪器这样的大型供应商的任何价格变动都可能影响分销和现货市场的短期价格。
此前德州仪器已对工业控制、汽车电子等领域调价10%-30%。

2.威胁HBM生产!三星电子工会逼迫员工投票罢工:不参加就拉黑

三星电子工会于3月9日开始就罢工行动进行投票表决,目标是在5月举行全国总罢工。由于工会坚持强硬立场——延长投票和抗议期,并公开宣布不参与罢工者将面临不利待遇——人们开始担忧工会相关风险可能会持续下去。尤其是在半导体行业员工工会会员率较高的情况下,加上工会施加的巨大压力,人们越来越担心高带宽存储器(HBM)等主要产品的生产会受到影响。
据业内人士透露,三星电子工会联合斗争总部此前宣布,计划于3月9日~18日举行罢工行动投票,力争在月中前获得罢工权。
如果投票获得全体工会成员的多数支持,工会计划在4月召开全体工会成员大会,并在5月举行全国总罢工。
联合斗争总部表示:“为了在5月举行全国总罢工,我们计划继续扩大罢工参与人数,加大对公司的压力。”
此前,联合斗争总部于2025年11月组建了联合谈判单位,成员包括三星电子跨公司工会分会、全国三星电子工会和三星电子工会团结会,并与公司进行了约三个月的工资谈判。
然而,由于劳资双方在取消绩效奖金上限的问题上仍存在严重分歧,工会于2月19日宣布谈判破裂,并向国家劳动关系委员会申请调解。
国家劳动关系委员会在3月3日举行的第二次调解会议上作出中止调解的决定,工会随即改组为联合斗争总部,并开始争取罢工权。
联合谈判小组此前曾要求三星电子公司提高绩效工资计算标准的透明度、取消绩效工资上限,并在今年的工资谈判中要求7%的工资增长。三星公司管理层则提议允许员工选择超额完成绩效奖励(OPI)资金、一项仅限于设备解决方案(DS)部门的特殊薪酬计划,以及6.2%的工资增长。但三星电子劳资双方就绩效工资及其他问题的谈判最终破裂。
管理层难以接受工会诉求的原因在于公平性问题。目前,半导体业务正处于超级周期(繁荣期),短期内巨额营业利润可观;然而,三星电子内部其他业务部门却难以实现显著的业绩增长。如果取消绩效奖金上限,各业务部门之间的绩效奖金差距将会比现在进一步扩大。分析表明,三星电子难以容忍这种不平衡,因为在以往依靠其他部门的业绩成功克服半导体危机的情况下,其所有业务部门都相互关联,并需要保持竞争力。
因此,三星电子正处于关键时刻,急需提升产能以应对半导体行业的蓬勃发展,却遭遇罢工危机。这是该公司自成立以来第二次遭遇罢工。此前,三星电子曾在2024年7月因绩效奖金问题发生大规模罢工。如果工会在3月9日开始的投票中获得罢工权,那么该公司将在大约一年零八个月后再次面临罢工风险。
预计此次罢工的强度将超过第一次总罢工(约有6000人参加)。首先,工会的规模显著扩大。据联合斗争总部统计,工会成员总数约为9万人,仅三星电子企业级工会分部就有6.5万名成员。假设投票结果以多数票通过,则约有4.5万人投了赞成票,这些人至少极有可能积极参与任何后续罢工。
此外,工会还发布了可能引发“黑名单争议”的警告信息。在解释其总罢工计划时,工会表示:“如果其中有员工仍在公司工作,我们将记录他们的姓名,并在出现需要与工会协商的事项(例如强制调动或解雇)时优先通知他们。”工会还宣布了一项政策,即对举报在罢工期间与公司合作的员工实行奖励制度。
此外,业内观察人士认为,宣布罢工将旷日持久才是最大的隐患。尽管公司会采取措施避免生产中断,但考虑到半导体工厂必须24小时运转,长期罢工无疑会造成相当大的负担。工会声明:“总罢工期将从5月21日持续到6月7日”,并补充道:“我们计划延长投票和抗议期。我们的目标是进行更充分的准备,以确保最终达成工会的目标。”
最大的担忧是包括HBM在内的存储半导体的生产中断。今年2月,三星电子成为业内首家开始量产和出货HBM4的公司,并开始生产用于英伟达下一代AI加速器“Vera Rubin”的产品。英伟达计划在今年下半年发布Vera Rubin AI加速器,这意味着5月份——工会宣布举行总罢工的月份——恰好是HBM生产全面启动的时候。
3.全球11家半导体公司上季度净利润暴增77%至1011亿美元,创历史新高
据报道,因AI需求旺盛,全球11家半导体厂上季度(2025年10-12月、部分为2025年9-11月或2025年11月-2026年1月)合计营收较去年同期大增34%至2671亿美元,净利润暴增77%至1011亿美元,皆创有数据可追溯的2010年以来单季历史新高纪录,利润为连续第二季度创下历史新高。
在净利润中,英伟达一家就贡献40%比重,台积电贡献度排第二。而生产HBM的三星、SK 海力士和美光3家厂商营业利润率急升,与英伟达之间的差距缩小。
英伟达上季度净利润暴增94%至429亿美元,连续三个季度创下历史新高纪录,占整体获利(11家半导体厂合计获利)比重达42%、高于去年同期的39%。
帮英伟达代工芯片的台积电净利润大增41%至162亿美元,连续三个季度创新高,占整体获利比重16%、贡献度排第二。
三星电子上季净利润达133亿美元,是去年同期的2.5倍;SK海力士上季度净利润暴增84%至105亿美元;美光上季净利润为52亿美元,是去年同期的2.8倍。
另外,AMD上季净利润为16亿美元,是去年同期的3.4倍;英特尔净亏损5亿美元(去年同期为净亏损1亿美元)、为八个季度以来第七次陷入亏损。
该数据列入统计的对象包含台积电、英伟达、三星电子、英飞凌、高通、英特尔、AMD、德州仪器、美光、博通和SK海力士。
4.发改委“点名”、原材价格大涨,六氟化钨搅动全球半导体格局重塑
在半导体产业链向高端化、自主化迈进的进程中,电子特气作为芯片制造的“血液”,其战略地位愈发凸显。其中,六氟化钨(WF₆)作为一种关键电子特气,更是成为芯片先进制程和3D NAND、HBM等先进存储技术发展的关键材料。如今,伴随全球存储芯片价格持续大涨,六氟化钨被国家发改委正式点名,其价格飙升、供需格局变化及产业链博弈,正成为影响全球芯片产能与价格的核心变量。

“隐形基石”:发改委“点名”凸显战略价值
六氟化钨在芯片制造中具备不可替代的关键作用,主要用于化学气相沉积(CVD)工艺,以形成高纯度钨金属薄膜,广泛应用于接触孔填充、互连层及DRAM电容结构。该气体具备高反应活性与优异台阶覆盖能力,是先进逻辑与存储芯片重要的前驱体,被誉为“电子特气中的硬通货”。尤其是在存储芯片向高层数、高集成度升级的过程中,其战略价值愈发凸显。
据了解,在3D NAND、逻辑芯片制造过程中,硅晶圆的微小电路通道需通过垂直“通孔”实现层间连接,而六氟化钨在等离子体和氢气作用下分解的金属钨,凭借优异的导电性、热稳定性和填充能力,成为填充这些纳米级孔洞的最优选择,直接决定了芯片的良率和性能。尤其在3D NAND层数向232层、300层突破的当下,单片晶圆对六氟化钨的消耗量呈指数级增长,层数翻倍几乎意味着消耗量翻倍,使其成为先进存储芯片制造的刚需材料。此外,在7nm以下先进逻辑芯片的制造中,高纯度六氟化钨更是不可或缺的核心材料之一。
2026年2月28日,国家发改委价格监测中心发布《存储芯片价格持续上涨并向下游传导》公告,指出DRAM与NAND价格持续攀升,已向下游终端传导,联想、小米等厂商的终端产品普遍提价300-1500元。而在成本端分析中,除了AI算力需求爆发、晶圆厂减产等因素,发改委首次将“六氟化钨”与硅片、金属并列,强调其价格上涨为存储芯片涨价提供了成本支撑。这一表述被业内解读为对上游化学材料在存储涨价链条中关键作用的重要认定。
在存储芯片涨价的背后,六氟化钨供需缺口正持续扩大。当前,全球存储芯片市场面临需求爆发式增长、产能紧缺及下游恐慌性囤货等多重因素影响,AI服务器的快速扩张更是加剧了需求增长,直接带动3DNAND、HBM高带宽内存大规模扩产,进而推动六氟化钨需求激增。
长远看,尽管行业仍面临六氟化钨遇水剧烈水解产生腐蚀性副产物、运输储存需专用双壁容器,以及高纯合成工艺依赖进口核心设备等问题,但随着这些挑战逐渐被重视和克服,其将成为支撑先进制程自主可控、供应链韧性强健与可持续半导体制造的战略性气体材料平台。
涨价传导:资源约束与科技博弈重塑产业链
2026年初,全球六氟化钨市场迎来价格暴涨,韩日厂商宣布对半导体企业的供应单价上调70%-90%,此次涨价的核心根源直指六氟化钨的上游核心原材料——钨。六氟化钨的生产以高纯度钨粉和氟气为直接原料,其中钨粉占生产成本的60%-70%,而钨粉由仲钨酸铵(APT)还原而成,APT的原料则是钨精矿,钨资源的供需变化直接决定六氟化钨的成本走势。
数据显示,全球超过80%的钨矿开采和加工集中在中国,是全球最主要的钨精矿、APT供应方,其中江西、湖南等省份是主要产区。2025年2月,中国将钨列入“战略性矿产”管理目录,实施严格的出口许可证制度和开采配额管控,叠加环保限产、战略收储等因素,钨资源供给持续收紧。同时受需求持续扩大影响,2025年全年,钨精矿价格累计上涨超200%。
另据中钨在线数据显示,今年2月,中国钨市场持续展现涨价的强劲势头。除春节假期前三日行情趋稳外,主要钨原料产品价格基本呈现日涨1万元至6万元的跳涨态势,月涨幅达30%,年内累计涨幅已近80%。江西钨精矿、赣州钨粉等核心原料价格涨幅可谓“日新月异”。
进一步来看,钨价大涨不仅是市场供需失衡和政策管控的结果,更成为中美科技战从“技术封锁”向“资源反制”延伸的重要体现。近年来,美国不断升级对华半导体设备出口限制,阻止先进光刻机等核心设备对华出口,而中国则通过管控镓、锗、石墨、钨等战略矿产,打出资源牌反制西方技术围堵。而这一博弈模式正在重塑全球高科技产业链的运行逻辑。
目前,全球半导体产业试图寻求钨资源的替代方案,但进展缓慢。其原因在于海外钨矿开采面临周期长、投资大、环保审批严苛等问题,越南、缅甸等国钨矿开发程度低,短期难以形成有效供给,以及钨的回收利用技术尚不成熟,工业废料中钨的回收率有限且提纯成本高昂。
此外,APT到六氟化钨的合成工艺存在高壁垒,全球具备高纯度六氟化钨生产能力的企业仅集中在中、日、韩三国,新进入者需数年完成技术积累和客户认证。短期内,全球六氟化钨供应链仍高度依赖中国的钨资源,这使中国在全球半导体材料博弈中占据关键的资源优势。
全球格局:区域集中度极高,中日韩三足鼎立
虽然中国在钨矿资源上占据独特优势,但全球六氟化钨市场则呈现“区域集中度极高、中日韩三足鼎立”的格局,前六大供应商占据全球约90%的市场份额,市场竞争主要集中在韩国SKS pecialty、日本关东电化、韩国厚成化工以及中国中船特气等头部厂商之间。以往,六氟化钨市场由日韩企业主导,但中国厂商的崛起正在改写格局。
从全球供需格局来看,目前全球六氟化钨总需求约为8000吨/年(部分机构预测为9000吨/年),总名义产能约8500-9000吨/年,看似供需基本平衡,但能稳定产出高纯度气体的产能却尤为紧张。随着3D NAND层数持续提升和芯片制程持续向先进工艺演进,市场对6N及以上超高纯六氟化钨的需求快速激增。而具备该产能的企业数量有限,进一步加剧了供需矛盾。
数据显示,目前韩国SKS pecialty年产能约2000吨,日本关东电化为1400吨,而中船特气产能已达2200吨/年。更关键的是,中国六氟化钨的国产化率已超65%,中船特气、昊华气体等企业的产品纯度达到6N级别,进入全球头部晶圆厂供应链,打破了日韩企业高端垄断。

值得注意的是,全球市场的竞争核心已从单纯的产能竞争转向纯度、杂质控制与批次稳定性的竞争,6N级以上高端产品的产能与技术成为企业抢占市场的关键。据悉,3N-4N的工业级产品仅能用于光伏或低端芯片,5N的主流半导体级产品适用于14nm-28nm逻辑芯片或64层以下3DNAND,而6N及以上的高端产品则是7nm以下先进逻辑芯片和200层以上3DNAND的必备材料。目前,关东电化、SKSpecialty在6N产品领域技术领先,而中国企业正实现快速追赶,中船特气已率先突破6N超高纯产品量产技术,国产替代进程持续提速。
此外,晶圆厂对六氟化钨的杂质含量和批次一致性要求极为严苛。铁、铬等金属离子杂质会导致芯片漏电,氟化氢残留会腐蚀电路,氮气、氧气等气体杂质则影响芯片运行速度,而批次稳定性更是台积电等国际大厂的核心考核指标。在这一方面,关东电化等日本企业的核心竞争力正是在于极高的批次一致性和稳定性,这也是国产企业目前重点攻克的技术难关。
从市场趋势来看,根据DiMarket预测,2025年至2033年全球六氟化钨市场复合年增长率(CAGR)将达到17.6%,到2033年市场规模将超过20亿美元,核心驱动力来自3DNAND等先进半导体技术的升级和普及。随着中国企业技术突破和产能提升,全球六氟化钨市场的份额正逐步向中国倾斜,而中船特气更成为中国电子特气领域少有的掌握定价权的企业。
国内布局:多链路协同发展,国产替代加速推进
在全球六氟化钨产业格局重塑与国产替代浪潮下,国内电子特气生产商纷纷布局六氟化钨产能,形成了以中船特气为龙头,昊华科技、和远气体、中巨芯、华谊股份等企业协同发展的格局,逐步打破国外厂商的技术与市场垄断,加速实现核心材料自主可控。
中船特气作为国内六氟化钨的绝龙头,布局最为成熟且是全球第一梯队的核心玩家。该公司2007年首创以三氟化氮为原材料的六氟化钨合成技术,拥有2200吨/年产能,产品覆盖5N-6N全等级,稳定供应台积电、美光等全球知名集成电路企业,同时是国内存储芯片厂商的最大六氟化钨供应商。面对钨价上涨带来的成本压力,中船特气通过优化工艺流程、提高产能利用率,提升产品综合竞争力,并可与下游客户协商价格,转嫁部分成本压力。
昊华科技作为化工巨头,其子公司黎明院是国内六氟化钨的重要生产企业,拥有万吨级特种气体总产能,部分产品国内市场占有率达60%。该公司六氟化钨技术实力较强,产品应用于集成电路、平板显示等领域,但由于母公司业务覆盖氟化工、聚氨酯、航空材料等多个领域,六氟化钨单一产品的业绩贡献难以带动公司整体业绩爆发,属于稳健型布局。其六氟化钨产品的产能是600吨/年,产品售价会参考成本变化及市场波动情况进行动态调整。
和远气体是六氟化钨的新晋玩家,处于产能爬坡阶段。该公司已形成硅基、氟基等五大系列电子特气产品,拥有潜江电子特气产业园和宜昌电子特气及功能性材料产业园,其中宜昌产业园一期规划包含电子级六氟化钨产品于2025年进入试生产阶段。这一布局填补了其在氟基电子特气领域的空白,未来随着产能释放,有望成为国内六氟化钨市场的重要补充力量。
中巨芯(隶属巨化股份体系)的布局则呈现“配套协同”特征,该公司主业为高纯硫酸、氢氟酸等湿电子化学品,其六氟化钨业务采用“打包销售”模式,与自身湿电子化学品业务形成协同效应,属于产业链配套型布局。但由于湿电子化学品毛利率相对较低,中巨芯六氟化钨的业绩弹性被稀释,其布局重点在于完善半导体材料产业链,以提供一站式解决方案。

此外,华谊股份依托其氟化工产业基础,在电子特气领域逐步布局六氟化钨产品,借助在氟气、氟化氢等上游原料的配套优势,重点攻克中低端六氟化钨生产技术,主要面向光伏、低端芯片等市场。然而,南大光电于2025年11月回复投资者问答称,其2023年总投资1.5亿的乌兰察布年产500吨六氟化钨项目已终止实施,目前主要从事三氟化氮的生产销售。
结语
在钨资源战略管控和全球科技产业链重构的背景下,六氟化钨不仅是半导体制造的核心材料,更成为中国在全球高科技领域掌握话语权的重要抓手。整体来看,国内六氟化钨产业已形成“龙头引领、高端突破、梯队跟进、配套完善”的发展格局,随着国产企业在生产线、6N高端产品、批次稳定性等技术领域的持续突破,以及国内存储芯片产能的不断释放,六氟化钨的国产替代率将持续提升,将成为中国半导体材料领域突破海外垄断的重要产品。
5.安世半导体(中国):12英寸晶圆双极分立器件小批量量产
3月9日,安世半导体(中国)宣布,其基于自主研发的“12英寸平台”创新实践,已成功实现12英寸晶圆双极分立器件的小批量量产。这一里程碑式的突破,不仅标志着安世半导体(中国)在先进特色工艺领域的自主研发与规模化生产能力迈上新台阶,更意味着为全球消费电子、通信、汽车及工业控制等领域的高端制造,提供核心器件在性能、集成度与成本方面的更优解决方案。
据介绍,安世半导体(中国)此次小批量12英寸晶圆双极分立器件,并非简单地将原有8英寸产品移植,而是通过“12英寸平台”的自主研发,对芯片结构、工艺集成及制造流程进行全面优化与重构。
相较于传统8英寸工艺,采用12英寸晶圆的双极分立器件,能够在单一晶圆上产出近2倍的芯片,大幅提升生产效率和原材料利用率,进一步降低单位成本。同时,安世半导体(中国)的技术团队通过优化原有的工艺参数,在“12英寸平台”上成功实现肖特基整流器的量产,并顺利通过AEC-Q101车规级标准认证应用于汽车领域。该器件采用扁平引脚表面贴装设计,兼具紧凑外形与卓越电气性能,具备低正向压降、低反向恢复电荷、低恢复电流及低漏电流特性,配合先进的夹片键合技术确保高功率处理能力与可靠性,是高效率DC-DC转换器、LED照明、开关模式电源、续流电路、反极性保护及OR-ing等应用的理想选择。
此外,基于12英寸晶圆试验的全新ESD保护器件也取得成功,可为传输线路提供优化保护,有效防护静电放电(ESD)、浪涌电流及短路。适用于手机、便携式电子设备等。
6.半导体恐“断气”,全球第二生产国停供
近日,随着中东局势骤然升级,导致全球氦气供应链面临严峻中断风险。作为天然气生产的伴生物,卡塔尔供应了全球约1/3的氦气,是仅次于美国的第二大供应国。
据东方日报报道,美国氦气咨询公司Kornbluth Helium Consulting总裁康布鲁斯透露,目前卡塔尔三座氦气生产设施已全部停产。其中一座因管线维修关停,另两座则因空袭中断运行。受此影响,氦气现货价格周度涨幅已达到35%至50%。
氦气是半导体制造、科学研究及国防军工不可或缺的关键材料。分析指出,此次断供对已因AI需求紧张不堪重负的全球科技供应链构成进一步打击。康布鲁斯还警告称,一旦主要供应商发出“不可抗力”声明或实施配给制,全球氦气市场恐将陷入全面短缺。目前已有工业气体供应商开始向客户征收“附加费”。

