智东西4月14日报道,港交所官网显示,中科院系AI公司北京中科闻歌已于4月12日正式披露招股书,冲刺“大模型决策第一股”。2025年6月,其以“秘交”方式递表港交所,由中金公司担任独家保荐人。

这家脱胎于中国科学院自动化研究所的公司成立于2017年,主要面向企业与政府客户提供复杂数据分析与AI辅助决策服务,目前已服务超过650家企业及政府客户。
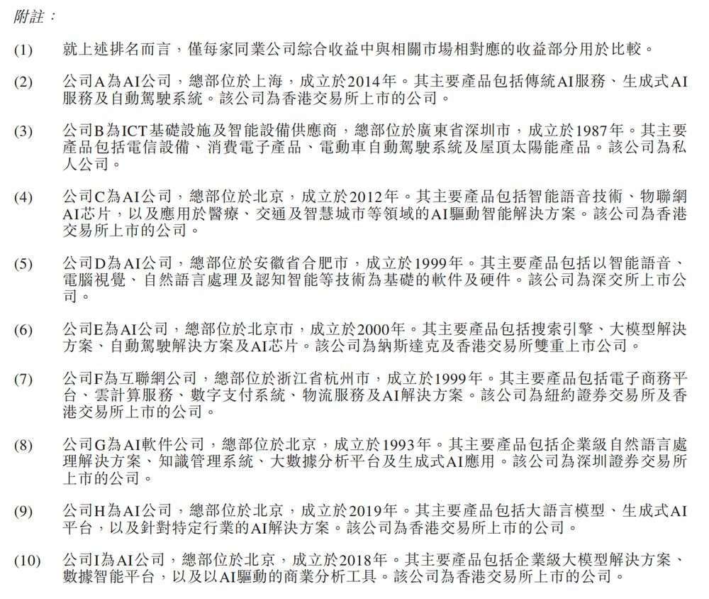
根据灼识咨询,按收入计算,中科闻歌在2024年中国企业级大模型驱动的决策智能服务提供商中排名第一,市场份额为11.4%;在2024年中国企业级大模型市场中排名第七,市场份额为2.4%。在这一市场中,其主要与商汤科技、华为、云知声、科大讯飞、百度、阿里巴巴、拓尔思、智谱和滴普科技等国内主流AI厂商展开竞争。
从业务定位来看,中科闻歌核心聚焦复杂数据分析与决策智能,以自研决策智能操作系统“DIOS平台”为核心。

▲面向企业AI落地的统一框架“决策智能操作系统”DIOS平台
团队方面,其创始团队带有明显的“中科院系”背景。董事长兼联合创始人王磊为中国科学院自动化研究所研究员;CEO兼联合创始人罗引也曾任职于中科院自动化所,获正高级工程师职称。联合创始人曾大军曾就读中国科大少年班,后获卡内基梅隆大学博士学位,是IEEE及AAAS会士。
截至2025年12月31日,中科闻歌研发团队共有250名员工,占员工总数的43.9%。其中包括66名硕博人员,核心成员主要来自中科院多个研究所、清华大学、北京大学等科研机构和高校。
2020年,中科闻歌入选国家级专精特新“小巨人”企业。其已参与或承担了12项国家级及省部级科研项目,其中包括6项国家重点研发计划。
中科闻歌原本也曾筹备A股上市。2022年底,中科闻歌启动上市辅导,并于2023年6月完成监管验收。但考虑到A股审核周期及不确定性,以及全球化发展的需要,其在2024年选择暂缓A股计划,转向港股上市。
01.
三年营收从2.5亿增至4亿
毛利率提升7.2%,亏损收窄后再扩大
2023年、2024年及2025年,中科闻歌收入分别为2.50亿元、3.18亿元和4.05亿元;同期毛利率分别为44.0%、50.4%和51.2%,盈利能力稳步提升。
不过,该公司尚未实现盈利。同期净亏损分别为2.60亿元、1.57亿元和1.66亿元,整体呈现先收窄、后小幅扩大的趋势;经调整后亏损分别为1.86亿元、1.15亿元和1.01亿元,亏损幅度逐步收窄。
研发投入方面,2023年至2025年,中科闻歌研发费用分别为1.80亿元、1.31亿元和1.88亿元,其研发重点主要集中在DIOS平台及核心组件的持续迭代。

▲2023年~2025年中科闻歌收入、净利润、研发支出变化(智东西制图)
从收入结构来看,中科闻歌的收入具体落在公共服务、商企及传媒与通信三大领域。
其中,2023年公共服务占比最高,达到50.7%;2024年占比为47.2%;到2025年下降至36.5%。
与此同时,商企业务增长明显,占比从2023年的14.5%提升至2025年的31.9%,逐步成为第二大收入来源。
传媒与通信板块整体较为稳定,占比在26.8%至30.5%之间波动;其他业务占比则持续下降,从2023年的4.3%降至2025年的1.6%。

根据灼识咨询数据,按2024年收入计算,企业级大模型与决策智能市场前五大参与者合计市场份额为38.6%,集中度相对有限。
同期,中科闻歌以11.4%的市场份额位列第一,对应收入约3.1亿元;在更广义的中国企业级大模型市场中,其排名第七,市场份额为2.4%,对应收入约3.1亿元。


按附注推测,第一到六名分别是商汤科技、华为、云知声、科大讯飞、百度和阿里巴巴,第八到十名分别是拓尔思、智谱和滴普科技。
中科闻歌账上现金较为充足,但呈下降趋势。2023年至2025年,其现金及现金等价物分别为5.24亿元、4.45亿元和3.25亿元,持续减少。与此同时,应收账款规模明显增长,同期贸易应收款项由1.24亿元增长至2.48亿元,两年翻倍。
负债方面,2025年该公司新增计息银行贷款及其他借款约0.29亿元,非流动负债规模由2024年的336万元大幅增至近1亿元。
其节选综合财务状况表如下:


从现金流情况来看,中科闻歌经营端持续“烧钱”。2023年至2025年,其经营活动现金流净额分别为-1.83亿元、-1.35亿元和-1.88亿元,连续三年为负,且在2025年再次扩大。
2023年,中科闻歌投资现金流净流入6.66亿元。但到2024年和2025年,投资活动分别净流出0.75亿元和0.14亿元,转为净支出。
2023年至2025年,中科闻歌融资活动现金流净额分别为-0.08亿元、1.31亿元和0.81亿元。

02.
前五大客户占比约三至五成
供应链以云与算力资源为核心
从客户结构来看,中科闻歌主要服务三类客户:媒体及融媒体公司、政府机构以及商业企业。
2023年、2024年及2025年,中科闻歌从最大客户获得的收入占比分别为24.3%、19.9%和19.1%,对应金额分别约为0.61亿元、0.63亿元和0.78亿元;从前五大客户获得的收入占比分别为48.0%、32.5%和37.6%,对应金额分别约为1.20亿元、1.03亿元和1.52亿元。



整体来看,头部客户贡献占比在三至五成之间,呈现一定集中度,但较单一客户依赖程度有所下降。
在供应链侧,中科闻歌的业务依赖计算资源与基础设施能力。其主要采购包括云计算服务、硬件设备及商业软件三大类。
其中,在云计算方面,中科闻歌主要依赖阿里云、火山引擎等云服务厂商支撑模型训练与推理需求;在硬件侧,采购内容包括GPU、服务器、网络设备及存储系统等。
此外,中科闻歌还采购CRM、ERP及网络安全等商业软件,用于支撑业务运营与内部管理。
从供应商集中度来看,中科闻歌对单一供应商依赖较低。2023年至2025年,最大供应商采购占比分别为7.1%、8.0%和8.0%;前五大供应商采购占比分别为25.4%、26.8%和24.0%,整体维持在较为分散水平。




03.
以一体化企业级AI服务
覆盖数据处理、模型训练与智能体决策
产品层面,中科闻歌的核心底座是自研人工智能数据操作系统DIOS。这一平台覆盖数据治理、模型训练、领域知识管理和应用开发等环节。DIOS是一套面向企业AI落地的统一框架,往下连接数据和模型,往上承载应用与智能体。
其中,X-Data负责把分散、异构的原始数据整理成可供AI使用的数据集;雅意大模型承担语义理解、逻辑推理、多模态处理等能力;DI-Brain则更偏向智能体开发与编排,负责把模型、工具调用和决策流程真正串起来。
模型侧,中科闻歌主推的是自研“雅意大模型”。该模型重点面向企业场景,强调语义分析、逻辑推理、长文本理解、复杂信息抽取和任务规划能力,已在50多种语言上训练,并支持图像、视频、文本等多模态内容处理。
除自有模型外,其也可按客户需求接入DeepSeek、通义千问等第三方模型。
知识产权方面,截至2025年12月31日,中科闻歌在国内拥有154项注册专利、108项专利申请,合计262项专利及专利申请;同时拥有439项软件著作权、151个注册商标和10个备案域名。
从专利归属看,这262项专利及专利申请中,212项为独有,50项为共同拥有。其共同专利主要涉及与中国科学院自动化研究所、中国中医科学院等机构的合作。
04.
中科院体系和产业资本已入局
已完成10轮融资
中科闻歌当前第一大股东为中科三石,持股16.57%;中自投资、中科优才、国开制造业转型升级基金等机构亦位列前列,持股比例均在5%左右。


整体来看,前几大股东持股相对分散,中科闻歌尚未形成绝对控股股东。
除中科院体系资金外,股东名单中还出现了中网投、深创投、红杉中国等机构投资者,以及中关村科学城、央视融媒体等产业与政府背景资金。
从创始团队持股情况来看,核心管理层仍保有一定股份。董事长兼联合创始人王磊、CEO罗引及联合创始人曾大军分别持股约1.78%、4.64%和2.42%,通过中科三石等持股平台合计控制约30.66%投票权,在公司重大决策中具备主导权。
董事长兼联合创始人王磊出生于1985年,来自中国科学院自动化研究所体系,曾在中科院自动化所历任工程师、副研究员及研究员,并于2017年联合创立中科闻歌。其博士毕业于天津大学管理科学与工程专业。
CEO兼联合创始人罗引同样来自中科院自动化所,曾任该所副总工程师并获正高级工程师职称,中间曾在中国移动任职,2017年参与创立公司。其博士毕业于北京理工大学工商管理专业。
联合创始人曾大军曾就读中国科大少年班,后获卡内基梅隆大学博士学位。
中科闻歌已累计完成10轮融资,持续获得国资与市场化资本支持。
从股权架构来看,中科闻歌在境内外设有多层控股结构,并通过多家子公司开展业务,包括闻歌科技、闻歌传媒等主体,覆盖不同区域与业务板块。
其股权架构如下:

薪酬方面,中科闻歌高管收入以“薪资、绩效奖金、股份支付”为主。2023年至2025年,董事薪酬总额分别为2687万元、2174万元和1885万元;同期五名最高薪酬人士合计薪酬分别为3685万元、2906万元和2196万元。



其中,2025年董事长王磊与CEO罗引薪酬分别为约183万元和182万元。
05.
结语:企业级AI服务赛道升温
“中国版Palantir”来了
中科闻歌所处的企业级大模型与决策智能赛道,竞争持续升温。一方面,头部厂商已开始占据一定市场份额,另一方面,整体集中度仍然不高,留给后来者的空间依然存在。
在这一背景下,中科闻歌从公共服务起步,再向商企市场拓展,其收入结构的变化也在一定程度上反映出这一转向。不过,从财务表现来看,中科闻歌仍处于投入期,尚未实现盈利,客户集中度和对算力资源的依赖,也意味着其业务模式仍在持续验证之中。
随着港股IPO推进,中科闻歌或将成为这一细分赛道中较早走向资本市场的玩家之一。对其而言,上市不仅是融资节点,也将成为其商业化能力与技术路径的一次集中检验。

