如果现在告诉你,你可以把意识上传到电脑中,然后实现赛博永生,你会如何选择?
这不是科幻,而是可能的现实。
3月7日,美国初创公司Eon Systems在X上发布了一个堪称赛博神迹的Demo,他们把一只成年果蝇的12.5万个真实神经元连线搬进了计算机,这个过程中,没有用任何代码编写行为,也没有用海量的数据去训练模型......
但神奇的是,这只“数字果蝇”在屏幕里“活”了过来,它不仅会走位,会清理触角、甚至还会寻找食物,就像一只真实的果蝇一样。

▲ The First Multi-Behavior Brain Upload,Dr. Alex Wissner-Gross@X
在无数的科幻小说和电影里,人类无数次幻想过将自己的大脑上传,从而实现真正意义上的赛博永生。
而现在,它实现了。
Eon Systems用一段仅仅43秒的视频,将一个科技圈尘封已久的梦想再次推到了所有人的面前——全脑仿真(Whole-Brain Emulation, 简称 WBE)
而这一次,它或许会完全颠覆已有的,通过大模型来构建AGI的路径,发展出一种全新的、更接近生命本质的智能形式。
一直坐冷板凳的全脑仿真
全脑仿真,一个更为大家熟知的说法是“意识上传”。
这种概念最早出现在20世纪50年代的科幻小说中,许多伟大的科幻作家都在自己的作品中提到了这样的设定,比如发明“机器人三定律”的艾萨克·阿西莫夫(Isaac Asimov),以及创作《太空漫游》的阿瑟·克拉克(Arthur C. Clarke)等等。
后来,冯·诺依曼在《计算机与人脑》中从数学和计算机角度讨论机器模拟人脑的可能性,为这一思想提供了理论基础。
但这一技术路径仍然停留在设想中,直到2008年,牛津大学人类未来研究院的桑德伯格和波斯特洛姆在《全脑仿真:一份路线图》中正式提出“全脑仿真(WBE)”的术语与工程框架,才将这一概念从科幻想象推进为具有明确技术路径的跨学科科学研究方向。
简单来讲,如果说大模型是试图通过模拟“智能”的发生的过程来实现AGI,那么全脑智能就是试图通过还原大脑结构来复制已有的智能。
这种想法乍一听十分可行,但在过去近二十年里,它却是实至名归的科研冷板凳。
原因无它,要实现全脑仿真,需要的技术难度太高了。
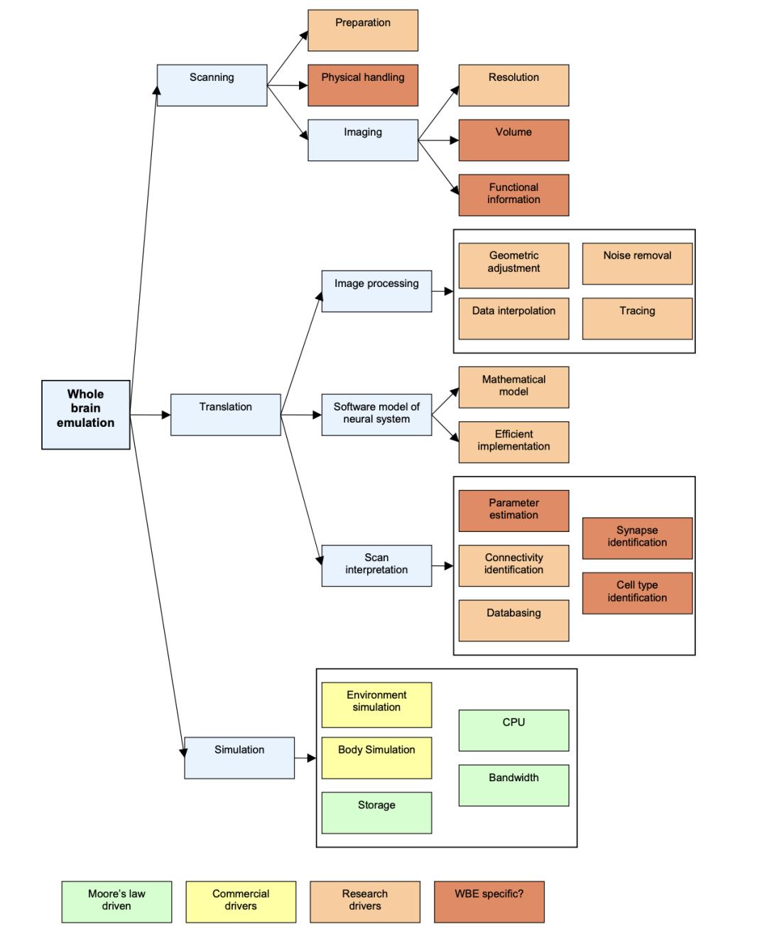
全脑仿真不像大模型,可以通过堆算力和语料库快速见效,它需要在纳米级成像、超大规模计算、生物动力学和物理仿真这四个维度同时达到“临界点”。

▲Whole Brain Emulation:A Roadmap,推动全脑仿真(WBE)关键技术发展的技术驱动力
比如,要实现全脑仿真,需要先对大脑进行纳米级切片并用电子显微镜扫描;然后将海量图像中的神经纤维重新连接,构建完整的三维神经连接图;接着分析各个突触之间传递的信号和神经活动规律;最后在计算机中对这些结构和信号进行模拟,从而重建大脑的运行过程。
但2010年前后,扫描1立方毫米的脑组织(大约相当于一只苍蝇大脑的体量)往往需要多台显微镜连续工作数年。之后,依靠人工手动“描线”去连接神经元,又要消耗数十万个工时。更不用说后面还要进一步解码神经信号,并对这些生物信号进行动态模拟,难度只会更高。
但最近几年,随着相关技术的跨越式发展,这些过去看似不可能完成的任务,正在逐步变得可行。
例如,多束电子显微镜技术的成熟,让扫描速度提升了数百倍,原本按“年”计算的工作周期可以压缩到“周”。再比如,以Google的FFN算法为代表的计算机视觉算法的快速进步,又大幅推进了神经元的自动分割和追踪。
此外,机器学习以及MuJoCo等高性能物理引擎的开源和优化都是Eon Systems能够取得突破的关键。
具体而言,Eon Systems的这次突破首先是建立在2024年发表于《Nature》的FlyWire项目之上的,这是一张极其精密的“地图”,科学家通过电子显微镜扫描,精准重建了果蝇大脑中约12.5万个神经元,以及超过5000万个突触连接。
然后,研究人员利用模型,根据突触的形态特征,以极高准确率推断出了每一个连接的“属性”。最后用MuJoCo等高性能物理引擎的开源和优化,数字生命才终于拥有了一个足够真实的“数字练兵场”。
感知、决策、行动之间的闭环,第一次有机会在虚拟环境中真正跑通。正是Eon Systems此次技术突破的核心所在:研究人员在数字世界里,几乎以1:1的方式,还原了一只成年果蝇的“灵魂”。
没有任何程序员教它该如何走路,这只数字果蝇却自发地开始行走、清理触角,甚至表现出寻找食物的倾向。这些复杂行为,并不是事先“编程写好”的结果,而是从真实生物结构中自然涌现出来的。
从果蝇到人脑,中间隔着“万重山”
果蝇全脑仿真的成功,很容易让人继续追问一个更大的问题:既然果蝇可以,那么人类是不是也行?
明确的答案是,理论上可以,但目前不行,而且可能未来很长时间也都不行。
原因并不复杂:果蝇与人类之间,并不是简单的“规模扩大”,而是隔着一道巨大的工程鸿沟。
以这次成功的果蝇为例,其仅有约12.5万个神经元,但人类大脑却有约860亿个神经元,数量是果蝇的近70万倍。
目前,全脑仿真还处在一个“从昆虫迈向哺乳动物”的阶段。在此之前,学界仅完成了线虫的大脑仿真,这是一个仅有302个神经元的微生物。果蝇堪堪超过线虫,再往上,技术就卡住了。
比果蝇更大的实验体是小鼠,拥有约 7000万个神经元,这已经接近当前技术能力的边界。因此,想要实现比小鼠复杂得多的人脑的1:1全脑仿真显然仍然相当遥远。

▲ Drosophila cranial nerves(果蝇颅神经),图源:ChatGPT
之所以卡在这里,首先是因为数据规模的急剧膨胀。
神经元数量每提升一个量级,所需要扫描、存储和处理的数据几乎呈爆炸式增长。
果蝇全脑的数据量大约是数百TB,小鼠如果完成完整扫描,原始图像数据可能达到数个PB,而人类大脑的数据规模则可能逼近1ZB。
很多人对1ZB没有概念, 1ZB等于10亿TB,如果1TB等于一车沙子,那1ZB可以填平太平洋。而根据IDC的预测,2025 年全球数据总量也不过175ZB左右。
这意味着,仅仅是看清并存储一个人脑,就需要单独建设一套顶级规模的数据中心。
而即便数据能够获取,第二道难关仍然摆在前面:如何让这张“神经地图”真正运行起来。
大脑并不是一张静态电路图,而是一个持续进行电化学活动的动态系统。人脑中大约有100万亿个突触,它们每秒都在不断传递和调节信息。
如果依靠传统冯·诺依曼架构计算机逐一模拟这些过程,即使是今天最强的超级计算机,也可能需要几天时间才能模拟人脑一秒钟的活动。
但更深层的难题并不只是算力,而是我们对大脑本身的理解仍然有限。连接组学能够告诉我们“谁和谁连在一起”,却未必能解释这些连接究竟传递什么信息、如何被调节,又为什么会产生特定的认知和意识状态。
果蝇实验之所以能够实现突破,一个关键的原因是,研究者对部分神经递质功能做出了有效推断。
说白了就是靠猜,而且猜中了(在小规模数据情况下是有效方法)。但一旦进入更复杂的哺乳动物大脑,这种方法就变得困难得多。
因为大脑不仅依赖“有线连接”,还存在大量“无线式”的化学调制。如多巴胺、血清素等神经调制物质会在脑内扩散,对大范围神经活动产生影响,而这些机制并不能仅通过电镜扫描直接观察到。
这意味着,未来真正成熟的全脑仿真,不只是复制一张连线图,还必须理解电信号、化学调制和动态活动之间的复杂关系。
而即便这些技术问题最终都被解决,人类仍然会面对另一个更棘手的问题:伦理。
如果有一天人类大脑真的被1:1仿真出来,那么这个系统究竟是什么?它只是一个高度逼真的行为模拟器,还是已经拥有了主观体验、情感甚至自我意识?
如果它能够感受痛苦,那么关闭模拟器是否等同于“杀死一个人”?如果它拥有记忆和身份连续性,它是否应该拥有法律地位?
这些问题并非科幻小说里的设想,而是WBE一旦逼近人类阶段就无法回避的现实挑战。到那时,人类或许不仅需要新的技术标准,也需要一整套新的数字伦理与法律框架。
因此,果蝇全脑仿真的意义,并不在于“人类全脑上传已经不远”,而在于它第一次让这条技术路线显得不再完全虚无。
它证明,一个复杂生物的大脑在一定程度上确实可以被扫描、重建并运行。
但从果蝇走向人类,中间仍横着小鼠这道工程红线,也横着数据规模、算力瓶颈、化学机制以及伦理边界这几座真正的大山。对今天的WBE来说,果蝇是一座重要的里程碑,但远不是终点。
今天,全脑仿真不再是科幻
既然距离真正实现人类级智能仍然遥远,我们为什么现在就要讨论全脑仿真?毕竟有人预测,AGI可能在未来几年就会出现。
答案在于,Scaling Law(规模法则)在某种程度上同样适用于全脑仿真。
果蝇实验真正重要的意义,并不只是完成了一次令人惊叹的技术展示,而是第一次证明了一条完整的技术路径是可以跑通的:扫描、重建、仿真,再到具身行为的出现,这一整套链条形成了一个可验证的闭环。
一旦这条路径被证明可行,问题就不再只是科学想象,而逐渐变成工程问题:如何提高扫描通量、如何改进物理模拟、如何处理更庞大的数据规模。
换句话说,从果蝇开始,WBE终于从“是否可能”转向“如何扩展”。
更重要的是,WBE并不是大模型路线的简单延伸,它在某些关键维度上代表着一条完全不同的智能路径。
其中最突出的差异,是能效。
之前很多人说过,AI问题本质是能源问题。 一张顶级AI显卡如NVIDIA H100的功耗接近700瓦,而训练或运行 GPT-4级别模型往往需要成千上万张GPU同时工作。连同散热和基础设施,整体功耗以兆瓦计,足以支撑一座小型城镇的用电需求。
但同样的工作,人脑大约只需要20瓦功耗,就能持续完成感知、记忆、推理、学习和运动控制。这只相当于一盏昏暗灯泡或一个路由器待机时的耗电水平。

▲ 图源: UnSplash
两者之间的差距,已经不仅是效率问题,而更像是一种架构上的代差。
正因如此,果蝇全脑仿真的成功意味着AI研究可能正在出现另一种范式:从过去依赖海量数据训练的“黑盒模仿”,逐渐走向试图复刻生物结构的“白盒还原”。
如果这一方向持续发展,它对人工智能行业的影响将是深远的。
首先,它为具身智能提供了一种更接近终局的思路。今天机器人系统的一个核心问题,是缺乏常识和自然的物理理解。
而生物经过数亿年进化形成的感知与运动能力,很大程度上就编码在神经连接结构中。只要结构还原得足够精确,机器就可能获得更接近生物的灵活性。
其次,它在某种程度上验证了“结构即智能”的假设。智能不一定只能通过海量数据堆叠出来,它也可能是一种可以被计算、被复制的结构结果。
如果这种思路成立,那么整个AI架构都可能被重新审视。
例如,今天以 Transformer为核心的大模型架构,是否真的是通向更高阶智能的唯一道路?未来的计算系统,是否会逐渐转向更接近生物神经系统的设计,比如脉冲神经网络、稀疏连接结构和事件驱动计算?
因此,今天关注WBE,并不是因为它明天就会取代大模型,也不是因为人类全脑上传已经近在眼前。真正的原因在于,它正在从一条遥远的科学幻想路径,逐渐变成一条拥有清晰技术栈和阶段性成果的现实路线。
大模型代表的是一种通过数据逼近智能的方式,而WBE则代表着另一种通过结构重建智能的路径。两条路线未必会彼此取代,但它们之间的竞争与融合,很可能决定下一代人工智能最终会走向哪里。
正如Eon团队所言:“Ghost is no longer in the machine. The machine is becoming the ghost.”(幽灵不再隐于机器,机器正在成为幽灵。)
当这只数字果蝇在屏幕上笨拙地迈开第一步时,它跨越的不仅是虚拟与现实的边界,更是碳基生命与硅基生命之间的鸿沟。未来已来,只是分布得尚不均匀。

