智东西2月26日消息,2月24日,外媒Business Insider将OpenAI以顶级薪酬争抢人才的策略曝光:2025年10月至12月,OpenAI从海外引进60多名员工,其中研究科学家薪资最高,不算股权奖金该岗位的基本年薪可达到24.5万美元~68.5万美元(约合人民币168万元~470万元)。
非技术的产品管理人员基本年薪也达到21万美元至32.5万美元(约合人民币146万元~223万元),并且这一薪资范围只有基本工资不包含股权、奖金等,外媒Business Insider称,OpenAI的薪资在硅谷处于顶尖水平。

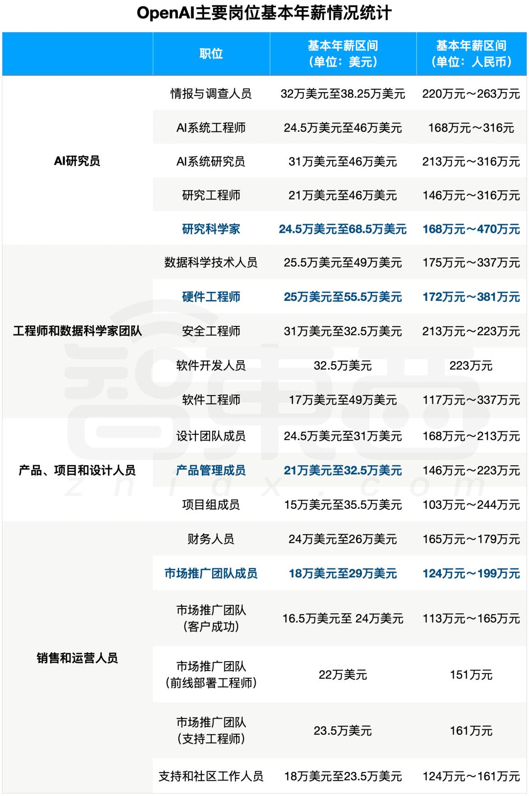
▲OpenAI主要岗位基本年薪情况统计(数据来源:Business Insider,智东西制表)
步入2026年,硅谷AI人才大战愈演愈烈,OpenAI始终身处风暴中心。外媒Business Insider还拿到了OpenAI最新内部组织架构图,进一步揭开了这家顶尖AI公司真实的内部运作流程。
OpenAI内部组织架构图显示,OpenAI联合创始人、CEO萨姆·阿尔特曼(Sam Altman)直接下属有10名,且多为更宏观的研究、安全和战略负责人。
2025年8月上任的OpenAI应用CEO菲吉·西莫(Fidji Simo)有13名直接下属,包含OpenAI核心产品ChatGPT、Codex负责人以及首席财务官、战略官等。可以看出,阿尔特曼正在放权给西莫,让其专注于提升OpenAI的盈利能力。
从OpenAI最新被曝的动向可以看出,其正在调整内部组织架构实现盈利、用顶级薪酬稳固人才,试图在当下的AI激烈竞争中维护自己的技术领先地位,并为规模化盈利与上市铺路。
01 一个季度引进60位海外员工,最高年薪470万元
外媒Business Insider根据OpenAI雇佣外籍员工提交的联邦文件,梳理了OpenAI员工的基本工资水平,不包含股票奖励或奖金等。2025年10月至2025年12月,OpenAI从海外引进了60名员工。其岗位中薪资水平最高的是研究科学家,基本年薪在24.5万美元至68.5万美元(约合人民币168万元~470万元)之间。
非技术岗位中,产品、项目执行和设计类员工中,薪资最高的是产品管理人员,基本年薪在21万美元至32.5万美元(约合人民币146万元~223万元)之间,销售和运营类员工,市场推广团队的成员年薪最高,在18万美元至29万美元(约合人民币124万元~199万元)之间。
OpenAI官网发布的招聘信息,对研究科学家的需求包括:在机器学习领域曾提出过新想法或改进现有想法,并通过第一作者发表论文或项目;具备自主制定和推进研究计划的能力;对OpenAI的研究方法感兴奋。
技术岗位中薪资相对较低的是工程师和数据科学家团队。薪资水平最高的是硬件工程师,年薪在25万美元至55.5万美元之间。
非技术岗位中,产品管理成员是产品、项目和设计人员中年薪最高的,在21万美元至32.5万美元之间;销售和运营团队中,OpenAI的产品设计盈利体系的市场推广团队成员年薪相对较高,在18万美元至29万美元之间。
02 阿尔特曼放权,西莫目标是让OpenAI盈利强劲
聚集大量顶尖人才的OpenAI,其内部组织架构也正在发生变化。
根据外媒Business Insider拿到的OpenAI最新内部组织架构图,截至今年2月,OpenAI联合创始人、CEO萨姆·阿尔特曼(Sam Altman)有10名直接下属。

▲阿尔特曼的10名直接下属(图源:Business Insider)
而2025年8月正式就任OpenAI应用CEO的菲吉·西莫(Fidji Simo)有13名直接下属,ChatGPT负责人尼克·特利(Nick Turley)与首席财务官萨拉·弗莱尔(Sarah Friar),特利此前直接向阿尔特曼汇报工作。

▲西莫的13名直接下属(图源:Business Insider)
从具体人员的分布来看,阿尔特曼不再直接管理ChatGPT、营销、B2B等OpenAI的具体业务,而是将这些权力集中交给了西莫,他自己则专注于更宏观的研究、安全和战略。
先来看阿尔特曼的10名直接下属。
OpenAI成立时的11人创始团队,如今只剩OpenAI总裁格雷格·布罗克曼(Greg Brockman)与阿尔特曼并肩作战。
还有两位是OpenAI在发布GPT-5时,被阿尔特曼点名表扬的90后大牛:陈信翰(MarkChen)、雅库布·帕乔基(Jakub Pachocki)。

▲阿尔特曼(Sam Altman)在社交平台X上转发陈信翰(左)和帕乔基(右)的专访文章
陈信翰是美籍华人,2012年从美国麻省理工学院获得数学和计算机学士学位,加入OpenAI前,他曾在微软实习、在美国投资公司简街资本担任量化交易员,开发了用于期货交易的机器学习模型。
2018年,他加入OpenAI后,牵头创建了图像生成模型DALL·E,随后致力于为GPT-4添加图像识别功能,并领导了为GitHub Copilot提供支持的编程模型Codex的开发,现在或许是OpenAI内部职级最高的华人。
帕乔基于2017年加入OpenAI,并于2024年5月接替伊尔亚·苏茨克维(Ilya Sutskever)担任OpenAI首席科学家。他是ChatGPT、GPT-4等模型的核心贡献者之一,同时也是OpenAI o1、o3等推理模型的主要架构师。
西莫要向阿尔特曼汇报工作,其作为应用CEO有13位直接下属。
入职OpenAI刚半年,西莫便动作不断。除了一贯的产品更新,今年1月,OpenAI计划测试在ChatGPT免费版和Go版产品中进行广告投放。
这也与西莫的目标一致——把OpenAI发展成为一家盈利能力强劲的企业。因此,她的直接下属中有OpenAI首席财务官、首席战略官、首席运营官等。

▲OpenAI应用CEO菲吉·西莫(Fidji Simo)(图源:Wired)
在具体产品相关负责人方面,西莫的直接下属、B2B总经理巴雷特·佐夫(Barret Zoph)曾是OpenAI联合创始人约翰·舒尔曼(John Schulman)的直接下属,二人共同领导了后训练团队。加入OpenAI前,佐夫曾在谷歌担任研究科学家。
2025年2月,佐夫离开OpenAI,与前OpenAI首席技术官米拉·穆拉蒂共同创立了Thinking Machine Labs。今年1月,佐夫重返OpenAI,向西莫汇报工作。

▲OpenAI B2B总经理巴雷特·佐夫(Barret Zoph)(图源:X)
ChatGPT负责人尼克·特利(Nick Turley)是2022年加入OpenAI,他的任务是将OpenAI的研究成果商业化。截至去年10月,特利已将ChatGPT平台的周活跃用户增长至8亿。

▲ChatGPT负责人尼克·特利(Nick Turley)(图源:OpenAI)
不过,OpenAI的人事变动相对频繁,因此组织架构也会经常发生变化。
今年3月,OpenAI挖来Instagram全球合作副总裁查尔斯·波奇(Charles Porch),并为他新设立了全球创意合作副总裁的职位;2月16日,爆火AI开源项目OpenClaw的创始人Peter Steinberger宣布正式加入OpenAI,致力于开发下一代个人AI Agent。
值得一提的是,直接下属的数量并不一定能反映整个团队的规模。据一位熟悉OpenAI组织架构的消息人士透露,西莫管理着OpenAI近三分之二的员工、首席信息安全官Dane Stuckey直接管理着20多名下属,负责OpenAI硬件设备的Peter Welinder则管理着50多名下属。
03 结语:AI行业竞争焦点转向盈利能力
从OpenAI最新的动向可以看出两大行业趋势,顶尖工程师与科学家仍然是业界稀缺资源,AI头部玩家正将商业化与盈利提升作为现阶段的重要任务。
从组织架构可以看出,OpenAI内部有明确商业化分工,其竞争重心从单纯的模型参数与技术突破,扩展至产品落地、商业化效率等方面,能否快速实现规模化盈利,也成为衡量企业竞争力的关键指标。
此外,当下资本市场的投资逻辑也随之转变。整个行业都更看重企业的现金流、盈利能力与长期商业价值,或意味着AI赛道正从早期的野蛮生长,进入更加理性的新阶段。

