1.全球首发!优艾智合“一脑多态”半导体具身智能方案落地;
2.锚定RISC-V+AI战略,奕斯伟计算的“蓄力”与“扬帆”;
3.晶合AI,双奖加冕;
4.凯世通双系列离子注入机新品重磅亮相,夯实国产高端设备战略拼图;
5.思瑞浦车规级高边开关TPW4020DQ,以硬核技术,重塑高端智能功率控制;
1.全球首发!优艾智合“一脑多态”半导体具身智能方案落地;
3月25日,SEMICON CHINA 2026在上海拉开帷幕,全球领先的移动操作机器人方案商优艾智合携三款新品重磅亮相。
在优艾智合展台,三台移动操作机器人正在模拟的半导体工厂环境中协同作业。从取料到运输再到对接放料,一整套完整的物料智能化流转闭环跃然眼前。
这是优艾智合在本次展会上全球首发的三款新一代半导体具身智能移动操作机器人OW12-300、OW8-350、ATS6F。三款产品分别指向12寸晶圆全工艺段、8寸晶圆前道工程、跨洁净度物料转运三大场景,共同构成了覆盖半导体全工艺链的工业物流解决方案。
效率革命:7×24小时不间断作业
在半导体制造这样一个对精度、洁净度、稳定性要求近乎苛刻的行业里,优艾智合此次新品集中亮相,从效率、洁净、连续作业三个维度发起一场“效率革命”。
OW12-300可兼容FOUP、FOSB、Metal CST等12寸晶圆制程的载具,实现工艺全覆盖。OW8-350则应用于半导体前道工艺,可在650mm窄道通行。

OW12-300
现场演示显示,OW12-300和OW8-350均实现了最快25秒以内的空满交换时间,这意味着物料对接节点上,移动操作机器人已经具备了与天车系统同量级的作业节拍,作为OHT的柔性补充,有效打通厂内物流瓶颈。

OW8-350
效率革命的另一面,是连续作业能力。OW12-300搭载无线充电与双电池,OW8-350则配备超大容量电池与双侧无线充电,两者均支持在作业过程中同步补电,实现7×24小时不间断运行,持续创造价值。
行业首创,破解跨洁净区难题
此次发布的三款新品中,ATS6F的亮相尤其值得关注。这款专为长距离、高洁净场景设计的新品,为优艾智合行业首创,机器人配备了舱内洁净系统与自动密封技术,在万级车间内可保障物料百级洁净度,可实现跨洁净度、跨区域的无界转运。在连廊运输场景中,ATS6F省去了无尘环境建设和专用轨道投入,以更低的综合成本实现同样严格的洁净度要求,为半导体工厂的跨区物流提供了全新的高性价比选择。

ATS6F
ATS6F结合物料信息管理系统,保障物料运输全流程中的安全和可追溯,让机器人与生产系统深度融合,形成数据闭环,夯实物质流与信息流的基础,已成为行业进一步升级的关键。
作为全球工业具身智能的先行者与领导者,优艾智合深耕最具增长潜力和场景适应性的移动操作机器人赛道,依托创新的“一脑多态”具身智能机器人解决方案,拓展移动操作机器人应用的深度和广度,并在对产品与技术有着严苛要求的半导体和能源化工领域率先实现规模化应用,建立了领先优势。相关数据显示,以2024年收入计,优艾智合在全球工业移动操作机器人领域排名第一。
2.锚定RISC-V+AI战略,奕斯伟计算的“蓄力”与“扬帆”;
【编者按】2025年,集成电路行业在变革与机遇中持续发展。面对全球经济的新常态、技术创新的加速以及市场需求的不断变化,集成电路企业如何在新的一年里保持竞争力并实现可持续发展?为了深入探讨这些议题,《集微网》特推出展望2026系列报道,邀请集成电路行业的领军企业,分享过去一年的经验与成果,展望未来的发展趋势与机遇。
本期企业:北京奕斯伟计算技术股份有限公司(简称“奕斯伟计算”)
2025年,RISC-V架构迈入规模化应用关键期,人工智能(AI)向边缘与终端加速渗透、全球化布局成为头部企业的关键课题。作为RISC-V领域产品线最丰富、产品数量最多、产业化能力最强的企业,奕斯伟计算紧扣时代脉搏,在人机交互、边缘侧AI计算、智能汽车等核心领域实现了关键突破。站在2026年的新起点,奕斯伟计算将继续以RISC-V开放架构为核心,依托“硬件+软件”技术积累与日益完善的全球生态网络,为万物智联时代打造开放、高效、安全的算力基石。
2025:锚定RISAA战略,实现关键突破
RISC-V是AI时代原生计算架构,它既能满足通用控制的需求,也能以并行指令扩展等形式支持AI计算,且架构灵活高效,最能适配大模型时代云边端不同场景的智能计算需求。2025年,奕斯伟计算将战略锚点清晰地锁定在RISAA(RISC-V+AI生态技术平台),以RISC-V与AI的深度融合为核心,推动技术研发、产品创新、应用推广与场景落地。
奕斯伟计算EIC77系列SoC实现了规模化出货与应用突破。在软件生态上取得了质的飞跃,与Canonical(Ubuntu)、RedHat等国际操作系统厂商完成了企业级认证,解决了RISC-V在高端应用中“有芯无魂”的痛点。
在AI落地方面,奕斯伟计算2025年最核心的探索是“将大模型装进边缘计算芯片”,其在业内率先完成了DeepSeek、Qwen(千问)等国产大模型在RISC-V SoC上的适配与应用,这证明RISC-V完全具备承载复杂AI任务的能力。这些探索极大地拓宽了奕斯伟计算的市场边界。“基于我们的视频编解码能力和NPU算力,我们的芯片可以覆盖例如教育、工业、园区等多种场景。比如在教育领域,我们的‘教育小脑’方案利用本地大模型实现了实时的实验教学辅导;在工业领域,实现了更智能的质量检测方案。这让我们的产品竞争力和客户粘性都得到了显著提升。”奕斯伟计算表示。
2025年奕斯伟计算持续深化生态建设。联盟层面,与生态伙伴共同发起成立的RDI聚力联盟成员已近百家,覆盖产业链上下游;创新中心层面,继武汉、成都后,新增北京、西安,形成多地联动,并成功举办多场RISC-V生态论坛;开源贡献层面,累计向AOSP、GCC等社区贡献超240项优化补丁,深度融入全球开源主线。此外,作为RISC-V International理事会成员,奕斯伟计算积极参与国内外技术交流及产业推广活动,并主办“蓝桥杯”RISC-V科创赛等赛事活动,以赛促学培育生态人才,多措并举推动RISC-V生态繁荣。
在谈及2025年成果时,奕斯伟计算表示,“这源于几个方面:一是战略定力,我们坚持RISC-V计算架构的长期投入,没有在市场波动中摇摆,从而在2025年RISC-V爆发期接住了市场需求;二是软硬件的核心技术积累,我们打通了从CPU、NPU等核心IP+芯片+板卡等硬件到系统级软件适配的全链条,这使得我们能快速响应DeepSeek、千问等主流大模型落地需求;三是生态开放,通过RISAA生态与技术平台,我们协同上下游产业伙伴共同建设RISC-V生态。同时,依托RDI聚力联盟等行业组织,积极扩大RISC-V朋友圈,凝聚产业伙伴力量,共同繁荣RISC-V产业体系。”
破局与深耕:应对行业变局,积极拥抱AI
2025年集成电路行业呈现出“架构多元化”与“边/端侧智能化”并行的显著特点。x86与ARM双寡头的局面在边缘计算领域被RISC-V撕开了缺口;同时,AI推理从云侧向边侧与端侧迁移趋势明显,市场不再满足于简单的控制芯片,而是急需具备AI能力的边缘计算SoC。
为了适应这一变化,奕斯伟计算采取了“算力前置”的策略,预判了边/端侧运行SLM(小参数语言模型)的需求,在EIC77系列中强化了自研AI加速器的矩阵计算能力,使其不仅能处理传统CV(计算机视觉)任务,更能高效运行Transformer架构。同时,该公司发布的“RISC-V边缘智能站”等标准化硬件形态,能帮助工业和教育客户快速在本地部署AI,带动行业从“芯片”向“算力方案”转变。
在精准把握行业脉搏的同时,2025年的行业发展之路也面临一些挑战,奕斯伟计算表示,“挑战主要来自软件生态的碎片化和高性能应用中的兼容性壁垒。虽然RISC-V发展迅猛,但在2025年,面对复杂的桌面级和工业级应用,软件库的丰富度相较成熟架构仍有差距,客户在迁移存量代码时存在顾虑。”
对此,奕斯伟计算采取了“强强联合,向下扎根”的应对策略,一方面与麒麟、统信、Canonical等主流OS厂商深度合作,将驱动和底层库直接合入主线,减少客户的适配成本;另一方面持续加大研发投入,优化编译器和计算库,针对大模型推理场景推出一键部署工具,将模型转换效率提升了数倍,以工具链的深度优化,破解生态初期的应用瓶颈。
此外,奕斯伟计算持续打造RISAA(RISC-V+AI)生态技术平台,促进RISC-V与AI深度融合,探索基于RISC-V并行指令扩展与DSC(领域专用计算)的智能计算软硬件平台及工具能力建设。依托RISAA平台实现AI软硬件的组件化、标准化和可复用性,显著提升了AI产品创新的速度,降低了研发成本,并吸引更多的开发者与合作伙伴参与公司的RISC-V生态系统建设。
2026新征程:锁定新方向,迈向全球化

展望2026年,奕斯伟计算认为集成电路行业将进入“异构计算的黄金整合期”,未来是“CPU+AI加速器+其他专用加速器”协同作战的时代。RISC-V凭借其开源开放、灵活、高效、可定制等特性,将成为异构计算的最佳“粘合剂”。
奕斯伟计算表示,“两大新方向将引领行业未来发展,一是AI Agent和Agentic AI(代理AI)的发展与应用,当前,AI Agent正成为AI领域的重要发展方向,在多行业场景中加速落地。Agentic AI作为以智能体为核心的下一代AI范式,进一步强调AI的自主决策、长期记忆与规划能力,正受到广泛关注。随着AI Agent及Agentic AI对芯片能力的要求持续提升,芯片架构面临新的挑战,这对内存带宽和低功耗常驻计算提出了更高要求。二是Chiplet(芯粒)技术的普及,随着摩尔定律放缓,Chiplet将不同制程、不同功能的RISC-V芯粒集成,这将成为突破算力瓶颈的关键,这也是奕斯伟计算正在加深储备和积极采用的技术方向。”
在全球产业链重构与国内市场趋于成熟的交汇点上,“出海”已从行业热词进阶为企业拓展增长空间的战略必选项,对于这一话题,奕斯伟计算表示,“创新、开放、合作是奕斯伟计算的文化基因之一,自创立以来,我们始终积极拥抱国际市场,与国际头部企业建立深度合作关系,共同推动技术创新与应用落地。尤其在RISC-V领域,我们与RISC-V创始者SiFive深度协同,联合推出高性能开发平台;与全球领先的开源操作系统Ubuntu开发商Canonical携手,共同优化RISC-V软件生态,为开发者提供开箱即用的稳定环境;与软银系日本物联网AI解决方案企业IoTBank达成战略合作,以RISAA生态技术平台为核心,共同拓展RISC-V+AI在日本市场的本土化应用。RISC-V本身就是全球通用的开放标准,2026年,我们将深化全球RISAA生态共建,持续布局海外,落地本地化服务与定制化算力解决方案,通过生态协同、场景赋能与全球伙伴开放合作,共同建设RISC-V+AI生态,以差异化优势深耕国际市场。”
3.晶合AI,双奖加冕;
3月26日,SEMICON China 2026“半导体智能制造-未来工厂”论坛在上海隆重举办,晶合集成不仅凭借“AI Agents驱动良率分析与预测的实践”项目,荣获“AI+Factory 2026 Award 良率提升奖”,更以“离子注入装备AI智能调优系统”项目,收获“AI+Factory 2026 Award-AI应用奖”。双奖加冕,既标志着晶合集成在AI赋能领域取得阶段性成果,也展现出在智能时代下的前瞻性布局。

(晶合集成联席总经理郑志成发言)
面对集成电路向更小尺寸发展,对缺陷识别检测精度和效率要求越来越高的挑战,晶合集成携手智现未来首次提出将Agentic AI(智能体)引入前道晶圆厂理念,将AI下沉至产线。搭建基于DMCO架构的AI Agent良率管理体系,部署感知、诊断、优化等多种Agent角色,让设备具备“感知-认知-决策-行动”闭环能力,在极少人工干预下实现良率稳步爬坡,可将缺陷根因定位时长从38小时压缩至5.4分钟,黄光、刻蚀、CMP三大核心制程的良率平均贡献度提升近50%。

(颁奖现场)
晶合集成联席总经理郑志成认为,此次获奖正是晶合以Agentic AI打破数据与知识割裂壁垒的标杆级成果。“在AI赋能制造这条赛道上,晶合集成走得很早,也想得很远。我们坚信AI不应是离散的单点工具,而必须成为驱动整个 Fab 迈向自主进化的核心引擎。”
利用AI赋能自身的同时,晶合集成在半导体装备智能化领域也取得新的突破。离子注入装备是芯片制造前道关键设备,其调试涉及多参数强耦合与多物理场协同,传统依赖经验与反复试验,制约设备快速导入与产能释放。针对这一难题,晶合集成联合北方华创与埃克斯工业,将AI智能体集成于装备端,在设备上集成边缘智能体技术,结合12吋产线量产数据与工程经验,构建机理约束与数据驱动融合模型,形成“出厂预集成+进厂快速收敛”的智能化方案。该方案显著缩短机台导入与工艺收敛周期,提升上线率,并通过状态建模实现异常预警与预测性维护,降低停机风险,开创"晶圆厂+设备厂+AI方案商"三方协同创新范式,为半导体研发与量产注入强劲的智能动能。

(颁奖现场)
半导体产业的智能化浪潮已至,晶合集成将持续深化“智能设计—智能制造—智能装备”三位一体战略,将人工智能深度融入从半导体设计、研发到规模化制造的全流程,让数据的流动催生创新效能,让智能的算力转化为产业实力。
4.凯世通双系列离子注入机新品重磅亮相,夯实国产高端设备战略拼图;
3月25日,半导体行业盛会SEMICON China 2026在上海新国际博览中心盛大开幕。先导基电旗下上海凯世通半导体股份有限公司(以下简称 “凯世通”),正式发布Hyperion先进制程大束流离子注入机与iKing 360 中束流离子注入机两大系列新品,覆盖先进逻辑、先进存储、碳化硅(SiC)、化合物半导体、IGBT及SOI材料等多元应用场景,以产业驱动、自主创新,攻克核心技术卡点、打破国外垄断,为国内先进工艺芯片制造与宽禁带半导体等产业化发展,提供关键设备支撑。
双系列协同发力
覆盖全场景高端注入需求
01 Hyperion系列 先进制程大束流离子注入机
当前国内离子注入机市场仍高度集中,美国应用材料、亚舍立占据约 90% 市场份额。具体机型看,低能大束流机型占据离子注入机市场份额约60%,是先进制程芯片制造的核心 “卡脖子” 环节。芯片制造向先进节点持续演进,离子注入工艺面临四大关键挑战:低能超浅结注入兼顾精度与产能、大束流高产能与低能控制平衡、离子束角度均匀性降低非线性发散、颗粒污染控制,这些制约芯片良率提升。相关关键工艺对设备能量控制、束流稳定性、角度精度提出极致要求,国产设备长期面临技术挑战与供应受限双重压力。

Hyperion系列产品发布会现场照片

Hyperion系列产品示意图
Hyperion 系列瞄准先进制程逻辑芯片、先进存储(DRAM、3D NAND ) 等高端芯片制造需求,全面匹配国内先进工艺制造,破解行业痛点,搭载自主核心模块,性能指标对标进口主流设备,为先进制程离子注入工艺提供自主可控的全方位定制化解决方案。
02 iKing 360系列 中束流离子注入机
作为凯世通另一款核心装备力作,iKing 360系列中束流离子注入机聚焦窄线宽、高精度掺杂、低污染控制等核心客户需求,实现能量性能、角度控制、高温适配及量产通用性多项关键技术突破。设备满足各类主流工艺要求,可覆盖部分高能机工艺,产能较传统中束流设备提升30%以上,同步适配6/8英寸碳化硅工艺。

iKing 360系列产品发布会现场照片

iKing 360系列产品示意图
在高精度角度与能量控制方面,iKing 360精准调控离子束平行度与发散角,达到先进工艺对离子注入角度重复性的严苛标准;支持高温/极低温注入,可保障晶圆稳定与温度均匀,同时优化通道注入效应,满足SiC、GaN等宽禁带半导体要求。
两款新品通过客户需求牵引,自主技术创新驱动,有效攻克低能控制、角度均匀性、颗粒污染、热损伤等行业痛点,为客户提供稳定、高效、高良率的离子注入工艺方案,有效降低产线成本、提升核心竞争力。
垂直一体化布局
筑牢自主可控根基
凯世通依托先导科技集团强大技术积淀,构建全链条自主研发体系。先导科技集团1995年成立,是全球领先的泛半导体高端材料、器件、模组、系统研发与制造企业,拥有全国唯一国家稀散金属工程技术研究中心、国家认定企业技术中心、博士后科研工作站、先导中央研究院等国家级创新平台,以稀散金属核心优势为半导体设备材料提供全链条支撑。
作为先导基电旗下子公司,凯世通聚焦离子注入领域深耕突破,打造半导体离子注入机整机、零部件、材料、服务一站式解决方案,搭建全工艺测试验证平台,实现从核心部件到整机系统的自主可控,为行业客户提供全方位、全周期离子注入技术服务,产品通过国内主流晶圆厂商严苛验证,加速国产离子注入设备规模化量产应用。
此次两款高端离子注入机新品发布,标志着凯世通在先进离子注入设备领域实现关键突破,助力我国集成电路产业自主可控。
未来,凯世通将持续依托先导科技集团垂直一体化优势,以离子束技术为核心,迭代升级全系列产品,完善一站式服务生态,深度协同产业链上下游推进联合创新,持续提升国产离子注入设备的技术竞争力与市场占有率,为我国集成电路产业高端化、自主化、规模化发展注入持久动能。
5.思瑞浦车规级高边开关TPW4020DQ,以硬核技术,重塑高端智能功率控制;
在电气化与智能化浪潮中,高边开关作为连接数字控制与物理执行器的关键,其性能至关重要。为满足高端市场对性能、可靠性与智能化的极致需求,思瑞浦正式发布了新一代应用在车身电控的高端双通道智能高边开关TPW4020DQ。
国产首发的大功率单die高边开关方案
TPW4020DQ的问世,标志着思瑞浦在智能功率器件领域实现了多项关键突破。它并非一个简单的功率开关,而是一个集“驱动、感知、保护”于一体的智能功率管理与安全控制单元。产品的核心优势源于创新的VDMOS + BCD集成工艺平台与更全面的保护功能。国产高边芯片的传统方案中控制芯片和功率MOS芯片分开制造,在框架上通过打线互联。该方案的不足在于打线引入额外的寄生参数,在高频和大电流下对性能产生影响,可靠性不如单芯片集成方案。
TPW4020DQ是国产第一颗大功率单die高边开关,将单通道导通阻抗降至20mΩ(常温25°C)的行业领先水平,极大降低了导通损耗和发热;同时优化了芯片布局和散热,为集成高精度监控电路释放了空间。TPW4020DQ保护功能的全面性与可靠性上对标国际厂商, 保护功能包括:过流/短路限流,以支持更严苛的大电容上电场景;绝对过热自保护及热梯度自保护;智能功率锁止;电源/地反接功率管自保护;电源/输出反接功率管自保护;丢地/丢电源自保护,过压/欠压保护等。
TPW4020DQ产品特性:
支持车载12V供电应用
Typical导通阻抗20mΩ
每通道5A持续过流能力
输出2A时,电流检测精度达到±4%
具有Reverse On和Inverse On保护功能
Lose of GND保护功能
工作温度:-40 ℃ 至 125 ℃
封装:EQSOP14,与行业主流方案可直接Pin-to-Pin替换

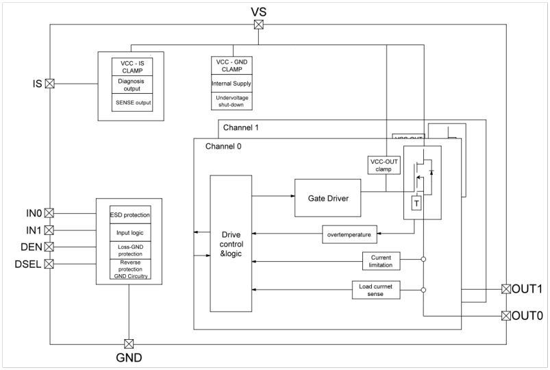
图1、TPW4020DQ系统内部框图
超宽电源工作范围,适配全场景车载电源图1为TPW4020DQ系统内部框图,思瑞浦凭借高边开关核心技术专利全覆盖,TPW4020DQ实现了行业领先的性能参数:
工作电压范围宽达4-28V,集成了高精度的实时负载电流监控功能(在2A以上负载电流时,精度达到±4%)和多种电压钳位保护机制;
TPW4020DQ单通道可持续输出10A负载电流(常温25°C),瞬态输出电流能力高达50A,足以应对数倍于典型应用场景的浪涌电流如电机启动场景。
独特的保护机制实现大容性负载上电将智能的Latch(锁存)保护机制和独特的Fault Retry机制有效结合,TPW4020DQ既能在检测到持续的过流或过温严重故障时,彻底关断通道并锁定,并需外部复位才能恢复开启,有效防止故障扩大;又能支持大电容负载的上电,避免上电过程被Latch保护机制终止。
高标准可靠性测试,从容应对车载极端电压冲击在测试验证方面,TPW4020DQ还通过了ISO 7637-2、ISO16750-2标准车规波形测试、AEC-Q100-012重复短路可靠性测试和感性负载退磁Emax极限测试,其中AEC-Q100-012对高边开关短路可靠性有着极高的要求,TPW4020DQ在输出负载0uH/5uH电感的循环短路测试(>1000000次)后,仍能保证芯片的正常功能。此外,TPW4020DQ实现了Reverse On和Inverse On保护功能,前者可以在电源反接的情况下自动打开功率开关,后者可以在正常工作OUT反灌电流时仍保证功率开关不会被误关断,从而实现对功率开关的保护。

表1、TPW4020DQ主要指标对比
赋能客户设计
在中高端市场上,高边开关的需求繁杂多样,但如何找准需求,精准提供符合客户需求的产品,赢得市场认可,是芯片厂商在产品开发过程中的最大难题之一。
思瑞浦采用“性能对标为基础,服务与成本为突破口”的策略,深入各行业挖掘核心痛点,开发贴合客户需求的高边开关产品。在性能上,思瑞浦在导通阻抗、单die设计能力、稳定性等关键指标上都已经实现国内领先水平,导通阻抗低至20mΩ,同时单die设计方案相较于合封方案寄生参数更小、集成度更高,可满足众多类型场景需求,这是构建竞争优势的基础。
TPW4020DQ立足于工程师的实际设计需求,从四个方面构建了全方位的客户价值。
成本优化与效率提升20mΩ的超低导通阻抗直接降低了功耗与散热成本,并采用EQSOP-14封装,与国际主流竞品引脚兼容,便于客户快速替换与升级。内部集成地网络节省了外部元件,降低了BOM成本与PCB占用,并进一步实现了电源反接耐受——即使在现场接线接反的意外情况下,芯片也能避免立即损坏,为系统提供了宝贵的容错能力。
全场景的负载监控与线束可靠保护实时高精度的电流监控、丰富的诊断与保护机制。以车载系统为例,其电动助力转向电机、制动电磁阀、座椅调节电机、LED灯光系统等中依赖高精度电流反馈实现精准控制。高精度电流监测可以实时向域控MCU反馈负载的工作电流,MCU通过调整PWM占空比,精准控制电机扭矩、电磁阀开度、LED亮度等,实现更细腻的负载控制。同时,也能通过电流数据判断负载是否正常工作(比如电磁阀是否正常吸合、电机是否堵转),及时调整控制策略。
极端工作环境下的高系统鲁棒性车载环境存在强电磁干扰、电池电压大幅波动(比如启动时电压骤降、抛负载时电压骤升)、宽温域变化等恶劣条件。VS-GND和VS-IS电压钳位能够使芯片适应电压骤变,避免引起系统故障。VDS电压钳位和限流机制、绝对温度和温度梯度保护机制能够有效避免长距离布线在断电/短路时因走线电感续流或过流而引起系统故障。
支持全生命周期的故障诊断与溯源满足ISO-26262功能安全的强制合规要求,在内部故障诊断的基础上(过流诊断、绝对温度与温度梯度诊断),凭借高精度的电流监测有效区分正常波动与真实故障,避免误触发、漏触发,提升系统在复杂环境下的稳定性。
关键应用场景,攻坚高端严苛应用

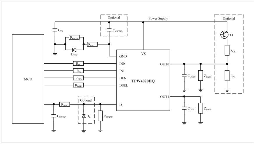
图2、TPW4020DQ典型应用框图
TPW4020DQ将过流/短路限流、绝对与梯度过热保护、输出开路检测、丢地/丢电源保护、过压/欠压保护等完备的诊断与保护功能集成于一体。在实际应用中,扮演着三重角色——大功率负载驱动器、系统状态监测器的和故障风险熔断器。
TPW4020DQ是对可靠性、安全性有极致要求场景的理想选择,其应用上可以覆盖以下几个方面:
新能源汽车热管理与底盘控制用于直接驱动电子水泵、电子油泵、主动悬架电磁阀等。TPW4020DQ峰值70A限流能力应对启动冲击,Latch保护在故障时快速隔离,高精度电流监控用于状态监测与预测性维护,保障热管理与行驶安全。
新能源汽车PDU与智能配电在区域控制器中驱动PTC加热器、鼓风机等TPW4020DQ电源反接保护特性,可避免装配错误导致的模块损坏,提升系统容错性。
工业伺服驱动与机器人关节控制用于驱动制动器、抱闸线圈等。TPW4020DQ出色的抗反电动势能力和反复短路承受力,能确保急停、保持等动作的绝对可靠,保护设备与人员安全。
高端电源与能源基础设施在UPS、服务器电源中作为智能固态开关。超低损耗提升效率,精准电流监控用于负载管理与故障定位,强大保护实现故障快速隔离。
在复杂的工作环境中,一些故障更是对高边开关本身提出更加严苛的要求。图3以带4.7uH电感hard short短路(AEC-Q100-012)故障为例,触发限流保护过程开关电流峰值高达73A,随后触发温度梯度保护机制(关闭功率开关),电感续流使功率开关VDS电压达到钳位电压(接近40V),钳位过程最大电流高打50A,极高的瞬间功率给高边开关的可靠性带来严峻的挑战。
图3中TPW4020DQ在短路故障发生后开始计时,并通过温度梯度保护机制不断Retry,计时达到TRetry后将开关彻底关闭从而保护相关应用。

图3、输出带4.7uH hard short短路测试
TPW4020DQ特别的故障Retry和Latch保护机制,实现智能功率锁止,使其能够支持更大电容负载的应用,图4所示为TPW4020DQ通过内部限流与温度保护控制的多次Retry过程,实现了输出带4.7mF电容的正常上电。而同样条件下,国外竞品带4.7mF电容的上电波形如图5所示。

图4、TPW4020DQ输出带4.7mF电容上电

图5、友商A输出带4.7mF电容上电
TPW4020DQ的推出,是思瑞浦在高端智能高边开关领域的关键落子,精准响应了市场对高可靠性、高集成度国产功率器件的迫切需求,展现了思瑞浦以技术创新驱动,深耕汽车与工业核心市场的决心。
未来,思瑞浦将继续围绕系统级解决方案拓展产品组合,并与生态伙伴深化合作,致力于成为全球智能功率管理与驱动领域的领导品牌。同时,思瑞浦也持续为客户提供从定制化方案设计、快速响应的技术咨询到全生命周期供应链保障的端到端支持,加速客户产品上市,共赢智能化未来!
目前思瑞浦已推出多款车规级高边驱动芯片:
TPS42Q20xQ:40V、4通道、2A/CH集成故障检测报错功能的高边开关;
TPS42S40xQ:40V、单通道、4A高精度电流检测的高边开关;
TPW20400xQ:15V、4/2通道、0.6A/CH、支持I²C通信、符合功能安全标准的高边开关。

