当AI音乐时代来临,最先倒下的是他们。
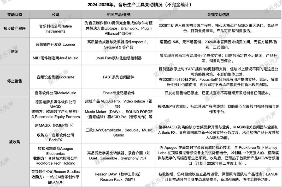
1月28日,全球音乐制作大厂Native Instruments进入初步破产程序,引发行业热议。
不过,事情也并没有网上讨论的那么悲观。在德国法律框架下,Native Instruments进入初步破产程序,并不意味着公司将立刻清算或停止运营。实际上,这只是法院对公司财务状况进行重整和审查的过程。
公司官方声明强调,尽管面临挑战,他们依然在持续运营,并通过合法程序力求改善财务结构,争取未来可持续发展。

Native Instruments首席执行官Nick Williams也发表声明,向用户保证业务将照常进行,并强调所有硬件和软件产品仍在促销中,可供下载和激活。因此,Native Instruments也不是立刻清算倒闭,更像是在法院监督下寻求重整或出售资产的阶段。
那么,在这场变革中,传统音频工具、创作者工具为何成了AI时代的第一批受害者?
AI时代的弃子
过去,音频工具长期受益于专业市场的稳定需求。DAW、音频插件、硬件控制器等越来越专业,推动了从业者能力的提升和行业深度生态的构建。然而,到了2024–2025年,这一结构明显出现了分化。
Native Instruments并不是个例,近两年,一大批音乐生产工具已经出现了一连串令人唏嘘的倒下与转向。这波变局中,最让人感到突然的,是那些曾经看上去稳健却无人问津式退出的产品。

2024年末,Aspect2合成器、Sequent2多效果器的开发商Loomer宣布倒闭。作为一家运营超过15年的小规模、单人开发商,Loomer几乎不进行任何市场营销,因此,当官网因未续费而关闭时,外界才察觉到异常,且没有任何官方渠道对此进行解释或告别。
紧接着,法国MIDI硬件制造商Joué Music也宣布正式倒闭。他们曾以模块化、触感独特的Joué Play控制器吸引了一批音乐人,但即便经历过连续两年强劲增长与全球化扩张,最终也难以撑起持续运营所需的财务稳定性,目前产品开发与销售均已停止。

还有一些拥有悠久历史与深厚用户基础的产品,走向了产品寿命终点或被动停止运营。
去年,音频设备集团Focusrite FAST插件系列、以及记谱软件Finale开发商MakeMusic纷纷宣布停止销售,但与以上情况不同的是这是公司策略性决策,不影响整体运营。
值得注意的是,MakeMusic旗下的音源库Garritan虽然未被正式停产,但目前也已处于边缘化的“维护模式”。不少用户指出,2013年来,Garritan产品线也没看到新东西,认为其后续更新希望渺茫。

此外,那些没有倒下的音乐生产工具,也正在像更大、更顺应时代的生态路径靠拢,整合性平台与专业细分工具正在行业分化中各归其位。
例如,去年德国老牌多媒体软件公司MAGIX被私募基金RMEP收购重组,成功结束了之前的破产程序后,战略重心全面转向视频剪辑与创作者平台。作为此次重组的关键一步,其旗下核心音频品牌Samplitude、Sequoia等的开发与业务被整体剥离,由专业音频软件公司BorisFX接手,加快产品开发并加入AI驱动功能。
今年,转换器制造商Apogee Electronics、DAW品牌Reason Studios也先后被音频技术公司Rockforce Tech Holding、一站式AI音乐创作平台LANDR收购。

从硬件到软件,从独立小厂到行业老牌,这些经历波动的产品在某种意义上都在同一条线上交汇——曾经被视为不可替代的音乐创作工具,正因时代变迁和市场需求的转变,逐渐失去了其原有的核心价值和市场优势。
产品形态来看,这些都曾是音乐创作领域的精密仪器。无论是Joué那种独特触感的控制界面、Loomer的高级效果器算法,还是Finale的专业打谱能力,它们都曾经象征着更高一阶的专业创作体验。

用户画像来看,它们服务的都是需要长期训练、强调专业技能的创作者,背后藏着长时间的学习曲线。要求用户掌握技巧、调整参数、理解背后的音乐逻辑,也都曾经定义过某种音乐制作的思路和习惯。
当这些名字开始出现在行业调整的历史节点上,我们能洞见的是一个时代的运行逻辑,正在被重写。
融入时代,或被淘汰
在资本环境、创作者群体、技术成本以及商业模式的交织下,更多传统音乐技术公司正面临前所未有的压力。
以Native Instruments为例,其困境就与背后的资本操作息息相关。
据Midifan报道,2021年,私募基金Francisco Partners收购了该公司,但并没有直接现金流,而是通过借款收购,依赖公司的营收能力偿还贷款。为了扩展资产,基金接连收购了旗下iZotope、Brainworx和Plugin Alliance等品牌,但这些收购因缺乏有效整合导致业绩下滑。
随着资本加码和管理层更替,Native Instruments不仅未能发挥优势,反而因裁员和高层动荡失去了重要人才,逐渐依赖第三方公司扩展内容,未能创造突破性创新。最终,被迫变成了背负沉重债务和竞争压力的“追随者”。

然而,这并不是唯一的压力来源。
随着技术的快速迭代,更多类似的音频生产工具也面临着巨大的技术维护成本,尤其是对于那些依赖深度技术和复杂产品的“小而精”团队来说,这些压力尤为致命。
比如,随着苹果公司推出的新一代处理器架构Apple Silicon成为苹果Mac系列的主流架构。部分软件原本支持Intel的插件必须重写、重新优化才能在新架构设备上顺畅运行。
同时,新插件标准不断迭代,音频插件生态中常见的VST3、AU等格式之间的兼容性问题,也使得开发者不得不进行反复兼容性适配测试。对于资源相对有限的团队而言,则可能成为必须持续投入但难以规模化产出的长期成本。

另一方面,AI技术的发展,也是其中一个关键变量。
在MIDiA最新报告《音乐创作者调查创造:新一代的崛起》指出,2025年,生成式AI音乐用户已占所有音乐创作者的10%,付费使用AI创作的人数翻了一番。与此同时,2024年和2025年购买传统音乐软件的人数均有所下降,收入也随之下降。这表明不仅新创作者涌入,成熟创作者也将一部分精力和预算放在AI工具上。
AI放大创作入口与降低门槛的同时,把原本分散在专业领域的创作行为推向更广泛的用户群体。对比传统音乐软件着眼于从零开始构建一首完整作品,而越来越多的创作者开始用AI快速生成想法、旋律、和声甚至完整片段,创作活动的入口变得更短、更简单、更聚焦于结果输出。这反而让那些依赖深度技能与高学习成本的音乐技术公司,显得有点落伍了。

而对于听众而言,如今的音乐创作也不再是通往多白金唱片的职业阶梯,而是一种低门槛、日常化的个人娱乐。这种转变也难免开始对以“专业深度”为核心价值的传统音乐工具厂商带来冲击。
MIDiA创始人Mark Mulligan对Native Instruments的境况表示:“Native Instruments一直以来制作的都是高质量的软件、硬件和音色,深受那些经过多年打磨技艺的资深音乐创作者喜爱。但它没能做到的是,迎合那些希望能够快速上手、轻松创作的年轻一代创作者。”

如今商业模式从卖工具转向卖服务,AI在音乐科技里更像平台的增值引擎,推动着母带处理、分发、版权管理、样本库、协作和云端渲染等服务的整合,一站式满足各种创作需求。比如前文提到的LANDR这类平台会去买Reason Studios也就是因为能把用户留在自家生态里,再用服务持续变现。
可以看出,当资本的推动、技术的迭代、创作者的需求变化和商业模式的转型,四股力量同时改变方向,上一代的创作者工具就落入了一种尴尬位置。它们仍然专业、硬核、好用,但终究还得挡不住时代的滚滚向前,不得不融入时代,或被淘汰。
结语
如果说2025年,AI正在迅速渗透创作流程中不可或缺的协作层,那么2026年,AI将全面融入全方位协作的生态体系。
去年年底,AI音乐公司Klay Vision获得了三大唱片的授权合作,借助其订阅式大模型帮助创作者拓展音乐表现力,同时坚守对版权的保护与原创者权益的尊重。这一合作标志着AI不再是一个独立工具,而是创作生态中不可忽视的组成部分。

同时,华纳音乐与 Suno、Udio达成版权合作协议,环球音乐与Udio合作开发新平台,三大唱片与AI工具建立规范化合作是大势所趋。这也表明,未来的音乐创作将不再是单一的作曲软件或插件,逐渐渗透进分发、社区、协作与版权管理等多个层面。
或许,这也是传统音乐生产工具的重要转型机会。要么融入AI的新生产范式,重构自身价值;要么收缩到专业创作者的高端利基市场,成为“人类创作最后的堡垒”。
工具的命运,从来都是生产力革命的注脚。而当人人都能创作,真正的专业,反而会变得更稀缺、更昂贵。

