“十五五”规划中,特高压4万亿投资滚滚来袭,带动A股特高压板块再创新高。而如果把时间线拉长可以看到,这次行情早就启动。
同花顺中的特高压板块指数从年初的2700点左右,暴涨至如今突破5000点,稳稳跑赢了大盘,尤其是今年,近一个月累计涨幅超过20%。
部分领涨个股如许继电气、平高电气、中国西电、风范股份、大连电瓷等涨幅普遍超过35%,近一年整体涨幅已突破60%。
国家电网“十五五”期间4万亿元的固定资产投资计划,较“十四五”增长40%,资金将重点投向特高压直流外送通道、智能配电网等领域,再叠加我国新能源、算力方面的深度发展,特高压行业,即将进入一个黄金时代。
01
超级电网时代开启
特高压行业之所以重要,是因为它站在了一个由国家战略、能源转型与全球科技变革共同塑造的历史性风口之上。
其重要性不仅来源于单一的电网基建升级,还更在于支撑国家能源安全、实现“双碳”目标和推动建立世界上从未有过的“电力王国”。
而2026年作为“十五五”规划开局之年,就显得尤为重要,国家电网宣布将在未来五年内投入高达4万亿元用于固定资产投资,较“十四五”期间增长约40%。

根据规划,这些资金中将有超过60%集中投向特高压直流外送通道、跨区域联网工程以及智能化电网平台建设,目标是在2030年前将跨省跨区输电能力提升30%以上。
从而彻底打通西部“沙戈荒”大型风电光伏基地与中东部用电负荷中心之间的能源输送大动脉,从根本上解决我国能源资源与电力需求逆向分布的结构性矛盾。
在投资规模的具体落实上,国家电网2025年电网投资预计将首次突破6500亿元,南方电网同年固定资产投资规划也达到1750亿元,两者合计年度投资规模超过8250亿元,为特高压建设提供了强有力的资金保障。

此外,技术创新持续提升特高压系统的效能与可靠性,以世界首条±800千伏特高压柔性直流工程(甘肃—浙江工程)为例,柔性直流技术能够更好地适应新能源发电的波动性,增强电网的稳定性与调控灵活性。而随着在建的6直2交工程持续推进,我国交直流混联电网规模将进一步扩大。

这能有效缓解我国国内能源供需呈现显著结构性失衡问题,东将西北、北部及西南地区的火电、水电及新能源电力,输送到东部负荷中心缺口巨大的地方。
与此同时,全球能源转型浪潮亦为特高压出海创造了历史性机遇。在欧洲,俄乌冲突引发的能源安全危机促使欧盟加速摆脱对传统化石能源的依赖,尽管德国可再生能源发电量已达250TWh,但各国电力供需不平衡与碎片化市场导致电价差异显著。

意大利2023年电力净进口超5万GWh,英国和匈牙利亦为净进口国,预计欧盟2040年风电光伏新增装机将超2000GW,这迫切需要建设特/超高压直流输电线路以加强跨国电网互联。

而在“一带一路”沿线,我国凭借世界领先的特高压技术成功输出,从巴西美丽山一、二期项目顺利落地,到美丽山三期、沙特柔直工程及智利KILO直流等重大工程陆续被国网、南网拿下总包权。


国电南瑞、平高电气、中国西电等核心设备商在稳固国内份额的同时,正加速开拓国际市场,预计沿线国家每年新增电网投资约4000亿元,为国内特高压产业链提供了巨大的海外弹性空间,形成了“国内大循环为主体、国内国际双循环相互促进”的产业发展新格局。
02
超级电网引爆万亿赛道
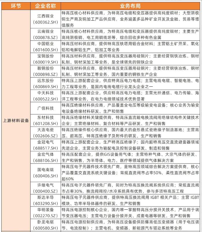
特高压产业链呈现典型的“哑铃型”结构,上游核心设备与材料、下游电网建设运营构成核心价值两端,中游系统集成与工程建设承上启下,形成技术密集与资本密集型生态闭环。

特高压产业链上游受电网建设加速驱动,其中铜和铝作为核心导体材料首当其冲。2024年,中国铜材产量达2350.3万吨,铝材产量为6783.10万吨。

行业竞争格局正加速优化,大型企业通过兼并重组提升集中度,淘汰落后产能。铝材出口表现亮眼,铝箔与铝板带分别占产量的31%和25%,主要销往东南亚及美洲市场。

在关键特种材料领域,取向硅钢片作为变压器的“心脏”,占其成本高达25%。该行业技术壁垒极高,市场高度集中,宝钢股份以52%的绝对份额占据半壁江山,呈现“国企主导、民企追赶”的格局。绝缘材料市场规模达1305亿元,是保障设备安全运行的基石,国产替代进程正稳步推进。

电子元器件是特高压智能化的“神经中枢”,IGBT作为核心器件,2024年全球市场规模为75亿美元,中国自给率已提升至32.9%,国产化趋势显著。华明装备凭借在特高压分接开关领域的独家技术优势,2025年前三季度业绩稳健,营收18.15亿元,净利润同比增长17.66%,其中出口收入占比高达32%,展现了强大的国际竞争力。

特高压产业链中游以核心设备制造为主,主要包括GIS、换流阀、变压器、控保系统等。直流与交流线路价值构成差异显著,在特高压直流项目中,换流变压器占比最高,达47%,换流阀次之,占19%,GIS约占5%。
而在特高压交流项目中,GIS为价值量最大的设备,占比达25%,变压器和电抗器分别占12%和8%。平高电气、许继电气、中国西电、国电南瑞等企业作为主要供应商将持续受益。

而变压器作为电力系统关键设备,广泛应用于输配电、新能源、轨道交通等领域,2024年产量达19.50亿千伏安,预计2025年将增长10%至21.45亿千伏安。出口持续向好,2020—2024年出口额从32.64亿美元增至64.30亿美元,复合增长率18.47%,全球份额达35%,已实现对欧美市场的规模化覆盖。

高压变频器受益于节能政策与工业升级,2022年市场规模159.78亿元,预计2025年达212亿元,三年复合增速9.87%。
换流阀是直流输电“心脏”,其中国电南瑞领先,中国西电、许继电气快速崛起。柔性直流换流阀中IGBT占比45%、电容器25%。柔直单GW价值量达5.43亿元,约为常规直流的3.5倍,随技术推广,市场空间有望加速释放。

特高压产业链下游以电网建设与智能配用电系统为核心,受益于全球电力需求增长与能源结构转型,发展持续提速。
2024年全国电网投资达6083亿元,创历史新高,同比增长15.3%,其中220千伏及以上输电线路投资占43.8%,特高压工程投资达689亿元。

中国作为全球最大电线电缆生产国,2024年产量达6531万千米,预计2025年将增至6800万千米,出口金额达1550亿元,同比增长19.2%,广泛覆盖东南亚、中东和欧洲市场。
配电网投资远期确定性强,“十五五”期间预计总投资约1.75万亿元,增速保持15%以上,数字化升级成为重点方向。

智能电表作为智能电网数据交互的核心,市场需求旺盛,2024年1—11月招标量超8900万台。全球智能电表市场规模有望从2022年的78亿美元增至2027年的107亿美元(CAGR 6.69%),智能计量市场也将由219.1亿美元增长至324.6亿美元(CAGR 8.13%)。
依托“一带一路”,中国特高压技术加速出海,国家电网、南方电网牵头承接巴西美丽山、沙特柔直等重大项目,带动国电南瑞、许继电气、中国西电等装备企业拓展海外市场。
未来,新型电力系统建设将推动特高压柔性直流、低频输电与交直流混联配电网融合发展,电力建设向高效、智能、绿色方向持续迈进。
03
哪些标的在风口上?
在这场大浪淘沙中,谁能在“核心设备国产化”与“一带一路出海”中率先落地,谁就能抢下第一张门票。目前A股市场已有几类企业跑出明确轮廓,堪称特高压时代的“定海神针”。

比如国电南瑞是能源电力智能化领域的绝对霸主与柔直技术破局者。背靠国家电网这座全球最大电网运营商,公司不仅是源、网、荷三侧的全产业链解决方案提供商,更在电网自动化、电力信息通信、继电保护及柔性直流等核心板块占据主导地位。

2025年前三季度,国电南瑞业绩呈现稳健增长态势,实现营业收入385.77亿元,同比增长18.45%;归母净利润48.55亿元,同比增长8.43%。
在业务布局上,网内业务凭借新一代调度系统、配电自动化等核心产品,持续巩固在电力系统的领先地位;网外业务则在新能源储能、抽水蓄能等重点领域取得显著突破,推动新兴业务收入大幅增长。
技术创新方面,公司成功交付300MW级变速抽蓄系统、百兆瓦时构网型高压直挂储能等重大装备,产品已成功进入沙特、印尼、巴西等国际市场,全球化布局加速推进。
展望“十五五”,随着蒙西-京津冀、藏东南-大湾区等特高压直流工程启动招标,以及后续浙江环网、陕西-河南等项目陆续上马,公司订单增长确定性极高,有望在新型电力系统建设中持续受益。
国电南瑞不仅拥有最深厚的技术护城河,更掌握了从底层芯片到顶层系统集成的全栈能力,是特高压智能化转型中当之无愧的领军者。
其次是平高电气,是当前高压开关市场的龙头企业与环保型产品先行者。公司凭借多项组合电器产品成功打破国外垄断,尤其在环保型组合电器领域实现“0-1”的突破,其产品已成功投运,引领行业绿色升级。

2025年前三季度,公司实现营业收入84.36亿元,同比增长6.98%;归母净利润9.82亿元,同比增长14.62%;扣非归母净利润9.77亿元,同比增长15.13%。
2024年公司确认甘孜等14间隔1000kV GIS、庆阳换流站等97间隔750kV GIS订单,收入结构的质变对公司业绩形成强力支撑。在配电网业务端,分布式新能源的大规模接入倒逼配网优化升级,公司凭借深厚的技术积累,正推动配电业务进入高质量发展新阶段。
海外市场布局成效显著,公司产品已成功打入欧洲和拉美市场,2024年组合电器多次中标欧洲项目,累计完成西班牙等5个国家及地区175间隔的项目供货,ZF12B-145(L)型GIS产品成功落地哥伦比亚首都波哥大。
还有华明装备是变压器分接开关领域的隐形冠军与国产替代先锋。公司长期深耕变压器分接开关这一细分赛道,在35kV及以上等级有载分接开关领域国内市场份额超90%,全面掌握特高压分接开关核心技术,率先实现国产替代,打破了国外巨头长期垄断。
国内市场方面,受益于国内变压器升级换代与特高压设备国产化浪潮,公司新产品“华明CHVT型”分接开关一次性成功通过所有出厂试验,作为陇东-山东直流换流变的核心组件,再次证明其技术实力。

此外,分接开关每三至五年需进行吊芯检查的特性,随着公司产品保有量的持续提升,检修业务正逐步成长为稳定的第二增长点。
海外市场方面,公司早在2016年便在土耳其建厂,具备丰富的国际销售和服务经验,2023年设立新加坡子公司进一步打开东南亚市场,2024年已在法国、意大利设点,并计划进军德国,利用直销团队深度覆盖当地市场。2024年公司印尼工厂初步完工,计划2025年实现本地化发货,随着特高压工程建设持续推进及海外市场的深耕,公司业绩有望迎来新一轮增长。
所以,在“十五五”规划四万亿投资的带动下,以及欧美市场和“一带一路”沿线国家电网建设的加速,特高压的风口的确定下,正从纸面上落实到现实中,而这也是是推动中国电力标准、技术、装备走向世界的最大机遇,一个以中国为核心的电力王国时代正在到来。

