2007 年,iPhone 的发布开创了智能手机时代。但真正将手机从极客产品推向大众市场的,并不只有苹果,还有HTC、三星、华为、小米等为代表的安卓阵营。
他们通过“开放操作系统 + 多档位硬件”的组合,把手机的年出货量从几百万拉升至数十亿级规模。
今天,相似的一幕正在AI眼镜赛道重演。
雷鸟创新、Rokid、影目、XREAL等国内厂商,试图复刻当年安卓的故事线,依托更开放的平台与成熟的本地化供应链,用多品牌、多价位覆盖不同人群,将AI智能眼镜从“极客玩具”,推向大众消费市场。
趋势已有所显现。根据IDC数据,2025年上半年,全球智能眼镜市场出货量406.5万台,同比增长64.2%。
其中中国市场的增长最为迅猛,出货量或突破100万台,占据全球26.6%的市场份额。

随着交互维度从单一的“视觉增强”迈向语音、视觉、环境感知在内的多感官协同,AI眼镜有望成为继智能手机后的新一代通用计算入口,重新定义流量分发与服务承载方式,也因此成为科技厂商不能缺席的关键战役。
中国天团点燃CES
Google Glass算得上AI眼镜的“探路先锋”,这款由Google X团队开发的首款量产智能眼镜于2013年发布。
但1500美元的高昂售价、近乎封闭的“探索者计划”,以及持续在线的摄像头引发的隐私焦虑等诸多问题,导致产品发布两年后便仓促折戟,未能在消费级市场实现大规模普及。
真正将AI眼镜从小众概念推向主流视野的,当属Meta。
2023年9月,Meta与雷朋(Ray-Ban)合作推出的第二代智能眼镜Smart Glasses,在市场上取得超预期的反响,2024年出货量突破百万副。
IDC最新发布的《全球智能眼镜市场季度跟踪报告》中,Meta一家独占75.7%的市场份额。
近两年,市场格局有所转变,中国厂商逐渐走向舞台中央。全球智能眼镜市场前五名中,除Meta外,其余四家全部来自中国,分别是小米、雷鸟、Xreal和Viture。
中国已成为推动全球智能眼镜销量增长的关键力量,尤其在AR和光学领域处于绝对主导。

全球主要AR智能眼镜厂商出货量
2025上半年,全球AR市场出货量同比增长1.3%,其中中国占据57.3%市场份额。
IDC 发布的《2025年上半年中国智能眼镜市场报告》中,在双目全彩眼镜(目前主要采用Birdbath + MicroOLED方案,主打投屏观影)领域,中国厂商的出货份额占全球比例超97%。
今年CES展会上,“中国实力”有了更为清晰的呈现。据不完全统计,50余家AI眼镜相关参展商,其中中国企业至少20–27家,占比接近一半。

纵览CES上亮相的新品,“AR显示 + AI助手”是标配,极致轻量化是共同追求。Rokid Style单机重38.5克;支持多模型AI交互,让消费者能够“像戴普通眼镜一样使用AI助手”。
RayNeo X3 Pro (Project eSIM),打破了AR设备对手机的依赖,支持独立4G通话、多模态AI对话、实时翻译和流媒体播放,消费者可获得“戴上即独立终端”的自由。

CES国内参展商及其亮相产品,不完全统计
影目推出的INMO Go3,支持261种语言实时翻译并模拟原生播报,生产力场景下如会议/商务旅行能实时“无感翻译”,极大释放跨语言沟通效率。
夸克的S1,深度集成千问AI助手以及支付宝、高德、飞猪等阿里系核心应用,为消费者提供“一站式生活服务入口”。
XREAL与华硕联名推出ROG Xreal R1,能够给消费者带来沉浸式游戏/视频体验,满足“移动私人影院/电竞屏”的高品质娱乐需求。

ROG Xrea R1
对用户来说,AI眼镜并非一条固定形态的产品线,而是不断叠加AI 能力与显示体验的可穿戴终端。
从CES参展新品我们也能发现,几乎所有入局AI眼镜的厂商都不再押注单一形态,而是同步推进AI拍摄眼镜与AI+AR眼镜两条产品线。
前者以记录、理解和分享现实世界为核心,强调轻量化、续航和性价比;后者则以信息叠加和沉浸交互为目标,承担着更高的显示、算力和成本压力。
AI眼镜,兵家必争
当 AI 开始从“屏幕里的助手”,走向“现实世界的感知系统”,终端形态的竞争就不可避免地被重新点燃。
对任何一家志在 AI 时代占据主动权的公司而言,如果缺席下一代个人终端,就意味着把入口拱手让人。
也是在这一共识之下,AI眼镜迅速从一个小众尝试,升级为多方势力同时下注的战略级赛道。
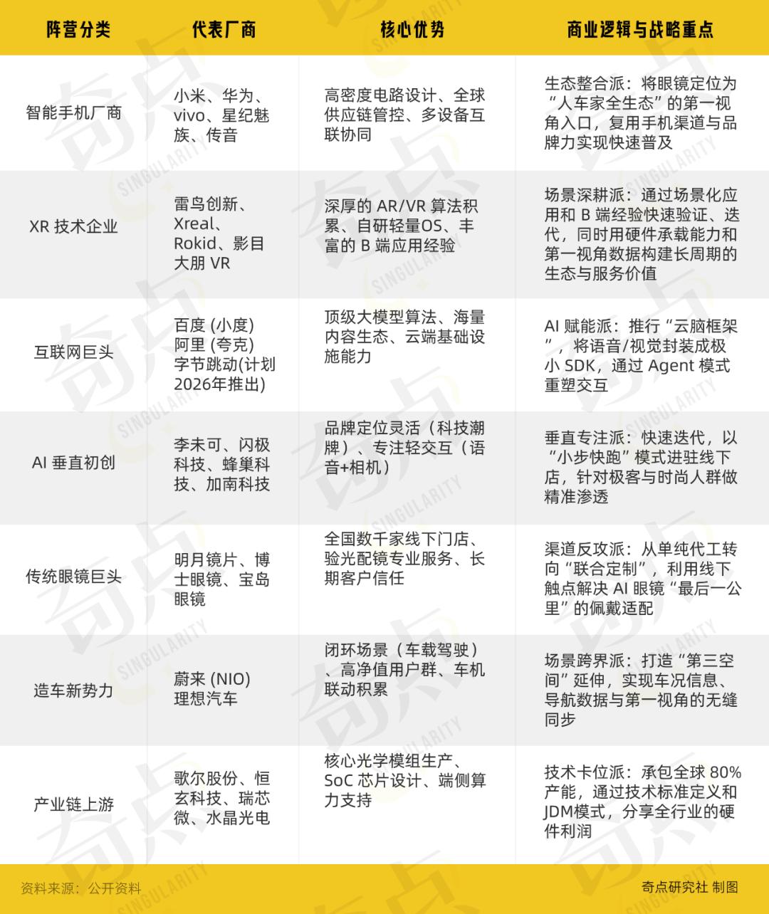
据奇点统计,国内入局AI眼镜赛道的玩家可以大致划分为七类。

华为、小米等手机厂商将AI眼镜视为“人车家”生态的第一视角入口,也是对手机、车机、IoT可穿戴等原有硬件的延伸。
Rokid、雷鸟创新等XR技术公司,想要借AI眼镜这个新品类,把自己在近眼显示、光学方案和多模态交互上的技术优势真正商业化落地。
对阿里、百度等互联网大厂来说,AI眼镜是在模型、应用大战后,亟需补齐的线下终端入口,既是把通义、文心等大模型推向真实场景的硬件载体,也是未来争夺第一视角数据、空间行为数据的长期布局。
李未可、闪极、致敬未知等一批AI垂直初创入局,是因为他们可以通过在户外运动、旅行翻译等垂直场景做深,用垂类爆品撬开大厂难以顾及的“缝隙市场”。
而对明月、博士等传统眼镜企业而言,切入AI眼镜既是寻找第二增长曲线,也是利用自身线下门店和验光配镜能力,承接各大品牌“最后一公里”体验与服务需求,在产业链中从纯供应商升级为“渠道+方案”双重角色。
博士眼镜代理华为、雷鸟创新、Rokid等品牌AR眼镜,与华为联合研发光波导近视解决方案,与雷鸟创新成立合资公司等便是典型。
中国市场不仅是AI眼镜需求增长最快的市场,更是全球智能眼镜的供给中心。
智能眼镜相关的光学器件(镜片、光波导)、结构件、SMT和整机组装等关键环节,有约80%的产能在中国。
包括Meta的Ray-Ban 系列(包括最新的Display 版)和谷歌Google Android XR,其显示面板、光学组件、结构件以及最终整机装配,也都高度依赖中国供应链。

国内厂商XREAL作为Android XR在全球的首批合作伙伴,不仅贡献了包括光学显示、空间计算算法、自研芯片能力等关键技术,还深度参与了Android XR的生态建设。
今年初,国补首次将智能眼镜纳入补贴范围,消费者购买可享售价15%的补贴,单件最高补贴500元。
产业链成本优势叠加政策支持,进一步降低了消费者的尝鲜门槛,也加快了AI眼镜在国内市场的普及速度。
2030终局预演
或许有人会想,AI眼镜最为头部的玩家Meta销量也不过百万副,距离智能手机动辄数十亿的销量差的不是一星半点。
但要知道,从iPhone出现,到安卓阵营全面铺开、全球智能手机年出货量突破亿级,也不过五年时间。
新终端的爆发从来不是线性累积。就像华为在5G手机市场,通过本土供应链优化和自研麒麟芯片实现突围,国内AI眼镜厂商同样可以借助供应链优化,为重量、算力与续航的“不可能三角”找到解法。
SAG 等机构预测,到2026年,全球 AI 眼镜的平均价格将被拉低到400美元以下。
当产品路径足够清晰、价格足够下探、生态开始自发繁荣时,拐点往往会以“爆发式”而不是“缓慢爬坡”的方式出现。
2026年初,国内连续出现的两起大额融资,像这个拐点前的“前奏”。1月5日,雷鸟创新完成超10亿元融资,本轮融资由链长基金与中信金石领投,旗下联创创新基金等机构共同参与。
4天后,XReal联合创始人兼CEO徐驰透露,XReal已完成新一轮融资,融资规模约1亿美元,资金主要来自"供应链合作伙伴"及其他未披露的支持者。
这些变化表明,资本与产业资源不再为“概念”买单,而是押注规模化能力与供应链控制力。这也意味着,AI 眼镜正从“产品验证期”,迈入“产业放量前夜”。
麦肯锡的分析表明,与传统的可穿戴设备相比,智能眼镜制造需要多60-80%的供应商协调接触点。虽然美国在“算力、算法、OS”上有5–10年的技术代差,但中国在“制造、供应链集群、成本”上的优势也不容忽视。
某种程度上,今天国内的AI 眼镜厂商,正在复刻当年的安卓路线:硬件先行、生态后补、通过规模摊薄成本。
但不同的是,这一次,中国厂商不再是“追赶者”,而是全球产业链的关键节点。
IDC预测2029年全球智能眼镜市场出货量超4000万台,中国CAGR 55.6%位居全球首位。
Wellsenn更乐观,它预测2030年AI眼镜出货量达8000万副,对应传统眼镜1500亿美元市场的替代空间,有望形成万亿元的产业风口。
那时AI眼镜未必会彻底取代手机,但它极有可能成为首个让AI"住进硬件"的原生终端。
雷鸟、Rokid、Xreal、华为、阿里集体押注——在放量前夜,中国AI眼镜天团已整装待发。

