在先进逻辑芯片的制造体系中,互连技术是决定芯片性能的核心环节之一。随着工艺节点不断微缩至纳米级,长期占据主流地位的铜互连工艺正面临越来越严峻的挑战,而新一代互连材料的探索已成为半导体行业突破性能瓶颈的关键方向。
01
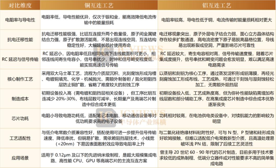
铜互连:从替代铝到成为主流
先进逻辑芯片的核心构成包括晶体管、互连线与触点,其中晶体管负责电信号的放大与切换,而互连线则承担着晶体管间的电气连接、芯片内部的电源分配及信号传输功能。芯片制造分为前段制程(FEOL)与后端制程(BEOL),晶体管等核心组件在FEOL阶段生产,而互连线的制备则属于BEOL范畴,中间还需通过由微小接触结构组成的中间层(MOL)实现晶体管与互连结构的电连接。如今,先进芯片还引入了背面供电网络(PSN),在芯片背面完成电源线布线以优化性能。

在铜互连广泛应用之前,铝及其合金是互连材料的主流选择。铜之所以能取代铝,核心在于其更优异的电学性能与可靠性:铜的电阻率仅为1.68 μΩ·cm,远低于铝的2.67 μΩ·cm;在抗电迁移能力上,铜的晶格与晶界扩散能分别达到2.2eV和0.7至1.2eV,显著高于铝的1.4eV和0.4至0.8eV。
不过铜本身存在明显短板:粘附力弱难以紧密贴合硅基板、易渗透至硅及化合物中导致电路失效、氧化层松散无法有效防氧化,且缺乏高效刻蚀手段。这些问题曾长期限制铜的应用,直到晶体管尺寸持续缩减使电阻电容(RC)延迟成为性能瓶颈。
但在90纳米及以下工艺节点,铜大马士革工艺(含单镶嵌与双镶嵌)与化学机械抛光(CMP)技术的结合,彻底解决了铜的应用难题。
铜大马士革工艺借鉴了传统艺术品镶嵌技法,先在介质层刻蚀沟槽与孔洞,再填充铜材料,最后通过CMP去除多余铜形成电路图案,成功绕开铜刻蚀难题。与传统铝互连工艺相比,该技术可减少20%至30%的生产步骤,在简化流程、降低成本的同时减少生产错误,为铜互连的大规模应用奠定了基础。
02
微缩压力下,铜互连的工艺瓶颈凸显
在同一块先进的芯片中,微型晶体管通过复杂的铜布线方案相互电连接。这种布线方案称为铜互连,是芯片的重要组成部分。
铜互连凭借优异性能成为超大规模集成电路的核心互连技术,但随着芯片关键尺寸缩减至10纳米以下,铜互连线的电阻快速上升,严重影响芯片可靠性与信号传输速度。当前铜互连面临的核心挑战集中在三个方面:
一是晶界散射加剧。电子在金属中流动时会被晶界散射,单晶材料因无晶界而电阻最小,而铜互连线线宽减小后晶粒尺寸随之变小,晶界密度增加导致散射效应增强,电阻显著升高。
二是扩散与腐蚀问题。铜的电化学活性较强,易扩散至周围电介质材料中造成电路失效,因此必须在铜与电介质之间沉积防扩散层;同时铜易被腐蚀,需要盖帽层进行保护,而这些辅助层会进一步增加互连结构的整体电阻。
三是电阻尺寸效应显著。在10纳米线宽下,铜互连的电阻率可达块体材料的数十倍,这种尺寸效应随工艺节点向2纳米及以下推进将愈发突出,成为制约芯片性能提升的关键瓶颈。
为了解决这些问题和其他问题,应用材料公司开发了一种铜互连工艺流程,该流程利用了各种设备和材料,包括新的Low k电介质线和钌钴(RuCo)衬里技术。
此外,行业通过材料创新与工艺优化实现电阻降低,主要方向包括增大铜晶粒尺寸、优化辅助层结构及改进沉积工艺。
在晶粒尺寸优化方面,纳秒激光退火技术成为关键手段。该技术通过对互连金属区域进行局部高温退火,在最小化对周围电介质和底层器件影响的前提下,有效促进铜晶粒生长,减少晶界占比,从而降低晶界散射导致的电阻。
在辅助层优化方面,钴(Co)材料的应用成为重要突破。钴的晶格常数与铜接近,与铜籽晶层结合力更强,作为衬垫层可在更薄厚度下实现保形性填充,增加互连结构中铜的占比以降低电阻;同时钴盖帽层能抑制气隙形成并提高电迁移活化能,显著增强互连可靠性。台积电从16纳米FinFET工艺开始采用钴衬垫与盖帽层的铜互连方案,并在5纳米节点持续优化阻挡层材料与铜回流工艺;英特尔也在Intel 4技术中引入增强型铜(eCu)回流工艺,通过钴辅助层实现RC性能优化。
03
下一代互连材料:从单质金属到新型材料体系
尽管铜互连通过优化仍能支撑先进工艺节点,但长期来看,材料本身的特性限制使其难以满足未来更高性能需求,下一代互连材料的探索已全面展开。目前研究重点集中在单质金属、金属间化合物、拓扑半金属及二维材料等方向,各类材料各具优势与挑战。
(一)单质金属:从钴、钌到钼的性能接力
钴(Co)作为铜互连的辅助材料已实现产业化应用,其本身也具备成为独立互连材料的潜力。钴的电子平均自由程低于铜,电阻尺寸效应更弱,且化学活性小、抗电迁移能力强,在10纳米以下工艺中导电性能优于铜,不过其电阻率在更小线宽下仍会显著上升。
钌(Ru)是5纳米节点后极具潜力的替代材料,其电阻随尺寸微缩的上升幅度较缓,纳米级尺寸下电阻与铜相当且显著低于钴,同时具有更高的熔点与内聚能,抗电迁移性能和可靠性更优。但钌存在成本高昂、制造工艺不成熟的问题,大马士革工艺中“过度沉积再抛光”产生的大量废料进一步推高了应用成本。
钼(Mo)则因无阻挡层应用潜力备受关注。钼在纳米尺度下具有低电阻率,且不易扩散至介质材料,无需额外阻挡层即可降低接触电阻;同时钼可通过原子层沉积(ALD)制备,易于整合进现有刻蚀和CMP工艺。拉姆研究的实验显示,无阻挡层的混合钼互连方案较传统铜双大马士革设计可降低总电阻约56%,且钼易氧化的特性使其更易通过CMP去除。不过钼的氧化问题可能导致电阻升高,且其电学、热学性能受沉积工艺参数影响显著,仍需进一步优化。
此外,铱(Ir)、铑(Rh)等金属因电阻尺寸效应弱、可靠性好,在10纳米以下线宽下导电性能已优于铜,被视为潜在的下一代互连材料,但目前仍处于研究阶段。
(二)金属间化合物:兼顾性能与稳定性的新选择
在8纳米以下线宽,NiAl、CuAl₃、RuAl等金属间化合物的电阻率将低于铜,且具有优异的扩散稳定性——相邻原子间的强化学键使其在高温下不易扩散,部分含Mg、Al、Ti的化合物还能与SiO₂反应并紧密粘附在绝缘体上,减少界面问题。
掺Al的金属间化合物尤为受关注,NiAl与CuAl₂已在3纳米节点的研究中被纳入互连材料考量。Cu-Al或Ni-Al之间的强化学键使SiO₂与Al的反应速率减缓,氧化铝的自限厚度特性为实现无衬里互连提供了可能,在8纳米以下线宽下,CuAl₂相较于传统TaN/Cu/TaN结构具有更优的空隙填充性和更低的电阻率。
不过金属间化合物的应用仍面临工艺挑战:基于物理气相沉积(PVD)的传统制备方法难以实现高深宽比沟槽的高保形性填充,需开发新型制备或刻蚀工艺;同时Al基材料在纳米尺度易发生表面氧化,导致电阻增大,需要优化处理工艺以稳定Al组分。
(三)拓扑半金属与二维材料:突破传统的全新范式
磷化钼(MoP)等拓扑半金属凭借独特的电子特性成为前沿研究方向。这类材料具有非平庸体带拓扑结构,通过带交叉点产生耐无序表面态,载流子迁移率高,且即使尺寸进一步缩小仍能保持优异性能,为解决互连尺寸效应问题提供了新思路。
二维材料则为互连技术带来了原子级解决方案。石墨烯以其无与伦比的导电性和机械强度,结合原子级厚度的空间优势,成为理想的互连材料候选;非晶氮化硼(a-BN)则可作为高性能绝缘层,有效隔离金属互连线,防止串扰和信号完整性问题,二者的组合有望构建高效的二维互连体系。不过二维材料的大规模、高质量制备及与现有工艺的兼容性,仍是制约其产业化的关键障碍。
04
人工智能赋能新一代互连材料设计
近年来,机器学习与深度学习技术的迅猛发展,正推动多学科领域实现突破性进展。在材料科学领域,数据驱动的AI方法凭借高效筛选与精准计算能力,加速了特定性能材料的结构设计进程,为后摩尔时代的互连材料创新提供了全新路径。
传统互连金属面临性能瓶颈,新一代互连材料因多元素组成特性,呈现出庞大的潜在成分组合空间,同时对未覆盖于现有数据库的新型材料设计提出更高要求。AI算法在材料空间“预优化”智能设计中展现出独特优势:一方面可将高成本的人工实验转化为高效的计算机模拟计算,显著降低研发成本;另一方面能够实现互连材料多性能指标的协同优化,在集成电路互连材料研究领域具备巨大应用潜力。
然而,将人工智能有效应用于材料挖掘与设计,仍有多重挑战。
首先是数据质量与稀缺性难题。机器学习算法对高质量、全面的特征数据依赖性强,而特定体系互连材料常存在“候选空间庞大但特征数据稀疏”的矛盾,对数据集完整性和准确性提出严苛要求。对此,可通过迁移学习技术(利用物理机制相似材料的既有数据,构建微观结构与性能的关联认知)、L2正则化/Dropout模型简化策略、提前停止(early stopping)训练方法,以及数据增强、噪声注入等技术,有效缓解数据匮乏与过拟合问题。
其次是模型可解释性不足。线性回归、决策树等传统模型因逻辑透明度高,可通过决策序列、解析表达式等方式关联特征与预测结果,反推物理机制层面的理论依据;但深度学习主导的端到端(end-to-end)架构加剧了模型“黑盒化”,使得黑盒模型的可解释性与物理机制的深度耦合成为当前研究的核心阻碍。
在材料信息学与AI for Science(AI4S)蓬勃发展的背景下,AI辅助互连材料设计正迎来广阔发展空间。借助数据驱动方法,研究人员可整合海量实验与模拟数据,通过AI技术实现互连材料导电性能、抗电迁移特性的精准预测,加速材料设计与筛选流程。未来,随着AI算法局限性的逐步突破,通过AI技术与互连材料物理机制的深度融合,将实现目标特性互连材料的高通量、高质量设计,进一步揭示复杂工况下的材料失效机理与可靠性规律,最终显著提升新一代互连材料的开发效率与产品质量。
互连技术的迭代与产业挑战
从铝到铜的材料变革,推动了半导体行业数十年的性能提升;如今面对铜互连的固有瓶颈,下一代互连材料的探索已进入多元化阶段。Co、Ru、Mo等单质金属在不同工艺节点展现出替代潜力,金属间化合物、拓扑半金属与二维材料则代表了更长远的技术方向。
然而,任何新材料的产业化都需跨越工艺兼容、成本控制与可靠性验证的多重门槛。大马士革工艺作为当前主流互连制备技术,与新材料的兼容性至关重要;减法金属化等新型工艺虽能减少废料,但需承担高昂的工艺变革成本。未来,互连技术的突破将依赖于材料研发与工艺创新的协同推进,而这一过程也将重塑半导体制造的技术格局。

