IT之家 9 月 9 日消息,比亚迪腾势汽车官方微博今日宣布,腾势 N7 车型开启 OTA 智能升级(官方未公布具体的更新版本号,预计为 9 月 OTA 升级),新增智能语音全新实况窗交互等功能。

IT之家附比亚迪腾势 N7 汽车本次 OTA 更新内容如下:
新增智能语音全新实况窗交互:语音指令发出后,屏幕显示动态处理窗口,沟通状态实时可见,对话更透明,任务更高效(适用于腾势 N7 全系车型)
新增智能语音成语接龙及猜谜小游戏:唤醒语音助手开启成语接龙或猜谜小游戏(适用于腾势 N7 全系车型)
新增智能语音 AI 功能卡片炫彩动效:唤醒语音助手触发特定功能时,卡片增加炫彩动效,信息更醒目,界面更灵动(适用于腾势 N7 全系车型)
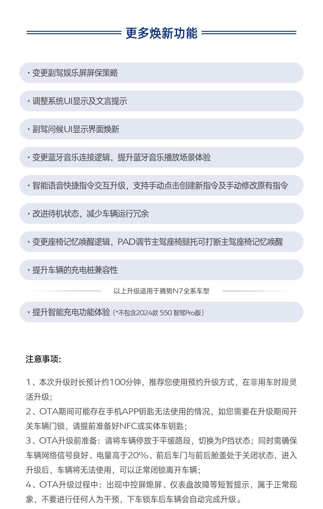
其他功能:
变更副驾娱乐屏屏保策略
调整系统 UI 显示及文言提示
副驾问候 UI 显示界面焕新
变更蓝牙音乐连接逻辑,提升蓝牙音乐播放场景体验
智能语音快捷指令交互升级,支持手动点击创建新指令及手动修改原有指令
改进待机状态,减少车辆运行冗余
变更座椅记忆唤醒逻辑,PAD 调节主驾座椅腿托可打断主驾座椅记忆唤醒
提升车辆的充电桩兼容性(以上升级适用于腾势 N7 全系车型)
提升智能充电功能体验(不包含 2024 款 550 智驾 Pro 版)



需要注意的是,比亚迪一般采用分批推送的形式为汽车进行 OTA 升级,若用户尚未收到该版本的 OTA,需继续等待。腾势 N7 预 2023 年 7 月首次推出,2024 年 4 月和 2025 年 2 月,腾势汽车分别推出了年度改款车型。目前在售的 2025 款腾势 N7 共有 3 款配置车型,官方指导价为 25.98 万至 28.98 万元。
动力系统方面,2025 款腾势 N7 采用了全域 800 伏碳化硅高压平台,提供单电机后驱和双电机四驱两种动力选择。后驱车型最大功率 230 千瓦,峰值扭矩 360 牛・米;四驱车型综合功率 390 千瓦,综合扭矩 670 牛・米。全系标配容量为 91.3 千瓦时的磷酸铁锂电池组,CLTC 工况续航里程最高可达 702 公里,并支持最高 230 千瓦双枪快充。