昨天,韩国国家级国策智库——韩国产业研究院( Korea Institute for Industrial Economics and Trade, KIET)发布了《韩中尖端产业竞争力分析及政策方向》报告,在韩国产业界引发广泛关注与震动。
韩国产业研究院是韩国唯一专注于产业与贸易交叉领域研究的国家级政策研究机构,自1976年由韩国政府设立以来,始终以助力韩国产业发展、提升国家竞争力为核心使命,是韩国产业政策制定的核心智囊支撑。
这家韩国顶级国策研究机构经过半年多的研究分析,不得不承认在物理AI时代,中国机器人、半导体、电动汽车、电池等尖端制造业快速增长,已经对韩国形成了明显优势。

KIET的报告封面(图源:KIET)
而对于韩国一直引以为傲的半导体产业,韩国产业研究院的评估结论是中国两国实力相当。这主要是因为韩国虽然在存储器半导体领域拥有世界最高水平的竞争力,但 中国 在AI芯片、IGBT等非存储器领域却拥有相对较高的竞争力,多数专家认为中国在AI芯片设计等领域具有压倒性优势,甚至在无晶圆厂制造、封装等环节也具备技术、价格、基础设施等方面的领先实力。
报告直言,“中国追赶韩国的时代已然终结,如今轮到韩国追赶中国”,这一论断正逐渐成为韩国产业界的普遍共识,并引发强烈焦虑。
然而割裂的是,大部分韩国普通民众却这一技术趋势对此并没有感知,甚至有财经博主吐槽说,韩国人这两年从中国只学会了糖葫芦和麻辣烫,却对最重要的前沿技术毫不关心。
01 差距在哪儿
韩国产业研究院从去年九月开始,在中韩通过实地考察、专家调研、定向群体访谈、数据分析等方式,对两国在尖端产业的发展情况进行研究,并发表了研究报告。
该报告通过多维度对比,系统剖析了中韩两国在尖端产业领域的竞争力差异,核心结论如下:
战略引领推动本土化
自2015年以来,机器人、半导体、电动汽车(包括自动驾驶)和电池等高科技制造业成为“中国制造2025”战略的主要产业,发展迅速。机器人、电池和电动汽车(不含半导体)等行业已经超出了“中国制造2025”设定的本地化率。
多个行业竞争力领先
总体而言,在机器人、电动汽车、电池和自动驾驶行业,中国在整体价值链竞争力上优于韩国,但韩国在半导体行业的设备采购、销售和维护、海外市场(存储芯片)方面具有优势,然而这一差距正在被迅速追赶。
半导体领域,韩国在存储芯片市场仍占据绝对主导地位,中国在晶圆代工(制造)、半导体设备领域未能实现"中国制造2025"提出的国产化率目标,但在无晶圆厂和后工序领域目标达成度较高。
值得指出的是,中国在AI芯片设计等非存储芯片领域已确立优势,取得一系列突破性成果,逐步缩小与韩国在半导体领域的整体差距。随着华为、百度、阿里巴巴、字节跳动等中国科技企业扩大自主研发AI芯片的设计与应用,中国内地AI半导体设计能力和无晶圆厂生态系统整体竞争力得到加强。
在美国对华AI芯片制裁的背景下,中国正在打造包括能有效驱动模型运行的半导体芯片及相关系统在内的独立技术生态系统,正超越单纯AI技术及硬件追赶战略,构建中国式AI生态系统。

以寒武纪为代表的中国AI芯片企业正在崛起(图源:Getty Images)
在机器人领域,韩国在工业机器人技术研发层面具备一定基础优势,中国虽因美国制裁在确保半导体方面面临困难,但在机器人硬件领域已构建起"技术自立"与"供应链完整性",特别是人形机器人在政府积极政策支持下正最快进入商业化阶段,而用于清洁、送餐、物流等领域的服务机器人正强化其全球市场支配力,国内市场需求旺盛的同时,海外市场拓展成效显著,“中国制造”机器人的国际影响力持续提升。
从产业链来看,中国工业机器人市场的零配件采购、规模化生产及市场拓展等核心环节表现突出,依托完善的供应链体系与庞大的市场需求,中国实现了零配件采购的低成本、高效率运作,规模化生产基地与成熟制造工艺保障了市场供应能力,国产化率虽未实现原定70%的目标,但减速器、伺服系统、控制器等核心零部件的国产化率已超过50%。

马年春晚的“武BOT”在海外引发热议,图为NBC报道(图源:NBC)
电动汽车领域,韩国在售后维修服务体系及市场拓展经验方面具备一定优势,而中国在电动车技术研发与应用层面已形成相对领先态势。
中国制造2025"曾提出到2025年新能源汽车(电动汽车)占整体汽车销售比重达到20%的目标,但2024年已达到45.3%(包括BEV, PHEV, FCEV),超额完成政策目标两倍以上。
得益于人工智能、大数据、通信技术的协同发展,中国自动驾驶技术获得坚实支撑,目前已在多个城市开展试点运营,技术的稳定性、安全性与智能化水平持续优化升级,逐步接近商业化落地标准。L3级以下半自动驾驶系统搭载率达到相当水平,L4级以上完全自动驾驶系统搭载率目标达成度也很高,车载光学系统和高精地图达成度亦相当可观。
电池领域,中国的综合竞争力优势尤为显著,在研发投入、技术创新及产能规模等方面均处于全球领先地位。国内主流电池企业在锂离子电池、固态电池等核心领域持续突破,电池能量密度、续航里程、充电速度等关键性能指标稳步提升。
同时,中国已构建起完整的电池产业链,从上游原材料开采加工,到中游电池生产制造,再到下游终端应用,各环节协同发力,形成了强大的产业集群竞争力。


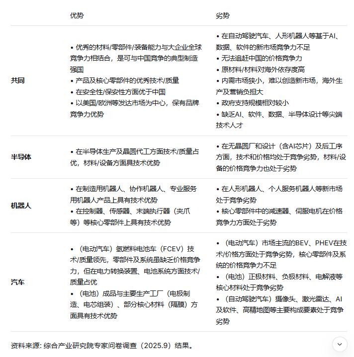
KIET对于中国尖端产业竞争优劣势分析及翻译(图源:KIET;翻译:DeepSeek)
02 凭什么赶超
那么,为什么中国在短短几年内能实现对韩国的技术赶超呢美?
政策的强大推力
该报告提出的第一个核心观点就是中国政府立足长远发展,出台《中国制造2025》等一系列国家级战略政策,为科技产业高质量发展明确了方向、绘制了蓝图。
资金支持方面,设立专项产业扶持基金,为企业研发投入、产能扩张及技术转化提供充足的资金保障;税收优惠方面,对高新技术企业实施大幅税收减免政策,有效降低企业运营成本,激发企业创新积极性;土地保障方面,优先为科技企业配置优质土地资源,助力企业建设研发中心、扩大生产规模,各项政策协同发力,构建起全方位、多层次的产业扶持体系,为科技产业发展注入强劲动力。
市场的规模红利
在韩国产业研究院看来,中国庞大的内需市场也是科技产业快速发展的得天独厚的优势。
以新能源汽车领域为例,中国已连续多年位居全球最大新能源乘用车市场,2025年中国新能源乘用车全球市场份额高达67.6%,巨大的市场需求为新能源汽车企业提供了广阔的发展空间,企业可通过规模化生产实现成本优化,形成规模经济优势。
在机器人市场,中国同样展现出巨大的市场潜力,工业机器人与服务机器人的应用场景持续拓展,推动相关企业不断实现技术创新与产品迭代,进一步强化产业优势。市场需求的多元化的升级,倒逼企业持续加大研发投入,优化产品性能与质量,提升核心竞争力。
创新的生态活力
中国科技领域的创新活力持续释放,核心创新成果不断涌现。
华为在5G通信技术与AI芯片领域取得全球性突破,其5G技术已实现全球广泛应用,AI芯片性能达到世界领先水平;寒武纪等专注于AI芯片研发的企业,推出一系列高性能产品,为人工智能产业发展提供了坚实的算力支撑。这些企业的创新实践,不仅提升了自身的国际竞争力,更带动了整个产业的协同发展。
与此同时,中国已构建起完善的创新生态体系,推动高校、科研机构与企业深度融合,形成产学研用协同创新格局,为科技产业发展持续注入创新动能,加速创新成果向现实生产力转化。


韩国对华尖端产业SWOT分析及翻译(图源:KIET;翻译:DeepSeek)
03 务实的战略转向
这份报告最后冷冰冰地指出,中国正在以价格竞争力为基础向南半球市场扩大其市场份额,并在AI芯片设计、人形机器人、自动驾驶、下一代电池等AI需求市场整体构建自身生态系统,跃升为全球尖端产业领军者。
中韩产业竞争正转向尖端制造领域,两国的产业分工结构已经从垂直分工转向水平竞争关系,过去韩国将中国用作生产基地、供应链采购基地的战略已不再有效。中国超越传统产业,在电动汽车、机器人、半导体等核心尖端产业中,通过国家主导的大规模投资和生态系统扩张,威胁着韩国的制造地位。
韩国仍具有抢占全球优质市场的空间,尤其是在对中国产品警惕性较高的欧美市场存在进入机会,但中国凭借价格竞争力、供应链一体化等优势正在扩大对全球市场的支配力,这无疑对韩国产业构成了巨大风险。
不过,报告也提出,随着中国基于AI的需求市场扩大,新的市场机遇正被创造出来,韩国企业的工业用零部件、设备等中间产品存在进入机会,特别是在下一代电池、自动驾驶等领域,考虑到技术互补性和市场扩大可能性,韩国企业可以与中国进行选择性合作。
过去,韩国对中国的产业竞争战略是“超差距”战略,也就是保持对华技术代际领先,通过技术转移和许可将中国作为低廉的生产制造基地,从而开展产业垂直分工。
但如今这一战略的基础已然不复存在,韩国产业研究院提出应转向为"竞争性合作"与"战略性利用"。 韩国的产业政策不应回避竞争,而应转向在与中国的相互依存中,实现差异化竞争力和战略性利用,其核心不在于单纯降低对华依存度、克服对华逆差,而是从长期视角应对中国主导的全球供应链,并思考如何搭上便车以最大化韩国的国家利益。
韩国产业研究院认为,韩国产业界需要超越单纯的超差距战略,转向确保韩国在中国意图抢占的未来生态系统中占据一席之地的战略,以及在此过程中利用中国尖端产业及技术生态系统。
与其将中国视为竞争者并讨论追赶与超越,不如承认其为制造强国,分析各行业价值链,寻找自身的技术优势并挖掘中国需求,探索合作方案。这一竞争范式的转变无疑更加具有超越零和博弈的现实意识和可操作性。


KIET提出的各产业应对策略(图源:KIET;翻译:DeepSeek)
04 挑战重重
面对中国在尖端科技领域的快速发展与优势扩大,韩国产业界及政府积极采取应对措施,通过密集出台产业科技战略、加大研发投入等方式,力图巩固既有优势、缩小差距,重塑产业竞争力。
截至目前,韩国政府已陆续发布20余项产业科技战略,聚焦核心领域实现突破,但在追赶中国的过程中,仍面临诸多严峻挑战,短期内难以实现竞争力的根本性逆转。
市场层面,韩国国内市场相对狭小,人口总量仅5000多万,市场需求有限,这在很大程度上限制了韩国科技企业的规模化发展,导致企业在成本控制、产能扩张等方面面临较大压力。
政策层面,韩国政府虽出台多项产业科技战略,但在政策连贯性、部门协同性及执行力度上与中国仍存在差距,部分政策在落实过程中受各类因素制约,难以充分发挥实效,影响了产业扶持效果。针对中韩产业竞争,韩国产业研究院的战略建议尚未上升至国家战略层面,而即便得到认可,不同政党轮替的背景下,相关建议的采纳力度也明显会存在差异。
此外,韩国还面临全球科技领域的激烈竞争压力。当前,美国、日本等科技强国均在加大尖端科技领域的研发投入,强化自身产业优势,韩国在追赶中国的同时,还需应对来自这些国家的竞争挑战,进一步增加了其实现产业赶超的难度,产业发展面临多重压力。


KIET提出的产业战略转向(图源:KIET;翻译:DeepSeek)
中国在尖端科技领域实现对韩国的超越,是中国科技产业长期积累、持续创新的必然结果,这一格局变化不仅重塑了中韩两国在全球科技产业中的地位,也为两国科技产业的未来发展带来了新的机遇与挑战,对全球科技产业格局演变产生深远影响。
中韩两国在科技产业领域各有优势、互补性较强,未来应在良性竞争的基础上,深化科技合作与交流,实现优势互补、协同发展。中国拥有庞大的市场空间、完善的制造体系及丰富的创新资源,韩国则在部分高端技术领域、产业工程优化等方面具备深厚积累,双方可聚焦前沿领域,开展联合研发、技术交流与人才合作,共同推动核心技术突破与产业升级。
在全球科技竞争日趋激烈的背景下,中韩两国应秉持开放合作、互利共赢的理念,携手应对各类挑战,共同把握发展机遇,持续深化科技领域合作,完善合作机制,拓展合作空间。通过深化合作,中韩两国不仅能够进一步提升自身科技实力与产业竞争力,更能为全球科技进步与产业发展贡献力量。
相信在双方的共同努力下,中韩科技合作将取得更为丰硕的成果,为两国经济社会发展注入新动力,为全球科技产业高质量发展注入新活力。

